Targeted for MEMS based pressure sensor modules
Micro Analog Systems Oy announced MAS6505, a 22-bit Piezoresistive Sensor Signal Interface IC primarily intended for MEMS based pressure sensor modules.

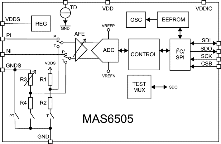
The device uses analog front-end (AFE) comprising of a chopper amplifier with very low noise performance (0.27 µVrms). Analog-to-digital converter (ADC) employs a delta-sigma conversion technique to achieve high resolution (22-bit). It can operate from very wide range of supply voltages (1.71 V…5.5 V) and it has extremely low current consumption (down to 0.8 µA, one measurement in a second) which make it an ideal solution for battery powered applications. Two different temperature sensing methods are supported; sensor bridge resistance sensing or using external temperature sensing diode. 512-bit EEPROM memory is available for storing sensor trimming and calibration coefficients on chip. The device is operated using standard I2C and SPI serial bus interfaces.
![]() |
| MAS6505 block diagram. |
Features
- Supply Voltage 1.71 V … 5.5 V
- Low Sleep Current Consumption 24 nA Typ
- Very Low Operating Current 1.3 µA … 25 µA Typ
- Very Low Noise Analog Front-End 0.27 µVrms
- Ratiometric ΔΣ A/D Conversion
- A/D Conversion Time 1.25 ms … 40 ms Typ
- Sensor Resistance Range 3 kOhm … 6 kOhm
- Seven Resolution Options by OSR Selection
- Internal Clock Oscillator
- 2-Wire Serial Data Interface (I2C Bus)
- 4- and 3-Wire Serial Peripheral Interface (SPI Bus)
- 512 Bit EEPROM Memory
MAS6505 is available as tested wafers or dies in waffle pack. For further information and samples please contact Micro Analog Systems Oy.
