News
Articles
Biblio
Circuits
Datasheets
Sites
Devices
Prices
More
News
Articles
Biblio
Datasheets
Sites
Devices
e-Newsletter Subscription
Authors
Only-Datasheet.com
About us
For Authors
Cooperation
Advertising
Contacts
ru - Русский
Search
SubSections
El.Components
ADC, DAC
Amplifiers
Capacitors
Cellular
Discretes
Drivers
El.Comp.Tech.
Interfaces
Logic
MCU
MEMS
Memory
Optoelectron.
Processors
Program.Logic
RF
Sensors
Supply
Wireless
El.Engineer.
Adv. Tech
Analog Design
Antique
App Notes
Arduino
Audio
Automation
Automotive
Beginners
CAD & Soft
Camcorders
Computers &
Digital
Domestic
Games
High Voltage
Interfaces
Laser
Light
MCU Usage
Measurement
Medicine
Monitors
Networks
Oscillators
PCB
Platforms
Power
RC Modeling
Radio
Robots
Satellite
Security
Solar
Supply
TV
Telephone
Theory
Tools and Tec
Video
Wind Energy
Wireless
Consumer Tech
Audio
Climate Tech
Communic.
Computers &
Future Tech
Manufacturers
Articles
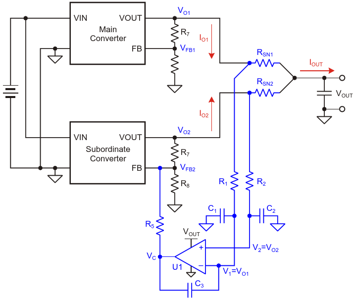
An optimal current-sharing scheme …
An optimal current-sharing scheme shows when V
OUT
can directly supply U1
Authors
Youhao Xi
Main Document
Article «
Balancing power sharing of paralleled boost converters in speakers
»
Description
Figure 3
File Format / Size
PDF
/
23 Kb
Document Language
English
Download PDF
Other Materials from the Main Document
Article «
Balancing power sharing of paralleled boost converters in speakers
»
Figure 1. In this current sharing control scheme, the subsidiary is forced to deliver the same load current as the main
Figure 2. This is how an equivalent circuit of U1 looks like
Figure 3. An optimal current-sharing scheme shows when V
OUT
can directly supply U1
Figure 4. The boost converter current-sharing scheme offers a better performance using a parallel setup
Subscribe e-Newsletter to Stay Informed on New Materials of Our Website!
Slices
Microcontrollers
e-Newsletter Subscription
Contacts
Privacy Policy
Change Privacy Settings