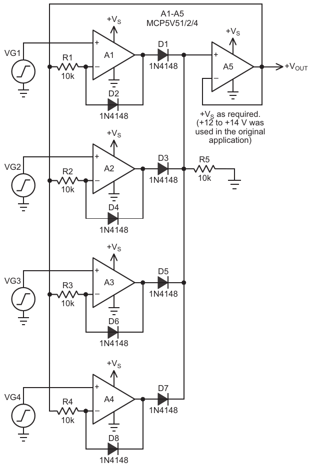
Input Priority Amplifier provides an output from the most positive of four inputs. This circuit responds to positive inputs, but by reversing the diodes and re-configuring the power supplies, it can respond to negative inputs

AuthorsJerry Steele
Main DocumentArticle «Multichannel priority amplifier»
DescriptionFigure 1
File Format / SizePDF / 15 Kb
Document LanguageEnglish

Input Priority Amplifier provides an output from the most positive of four inputs This circuit responds to positive inputs, but by reversing the diodes and re-configuring the power supplies, it can respond to negative inputs

Other Materials from the Main Document