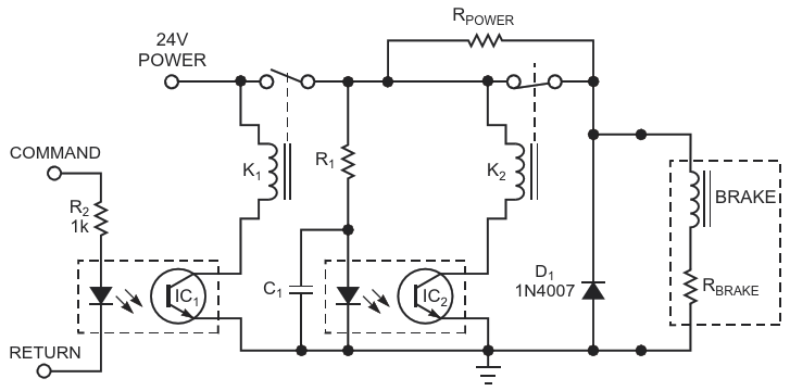
Actuating the brake release trips relay K1 and applies 24 V to the brake. An RC network delays K2's actuation. When normally closed relay K2 opens, resistor RPOWER reduces the voltage applied to the brake to the

AuthorsAlain Minoz
Main DocumentArticle «Switching regulator reduces motor brake's power consumption»
DescriptionFigure 2
File Format / SizePDF / 27 Kb
Document LanguageEnglish

Actuating the brake release trips relay K sub 1 /sub  and applies 24 V to the brake An RC network delays K sub 2 /sub 's actuation When normally closed relay K sub 2 /sub  opens, resistor R sub POWER /sub  reduces the voltage applied to the brake to the

Other Materials from the Main Document