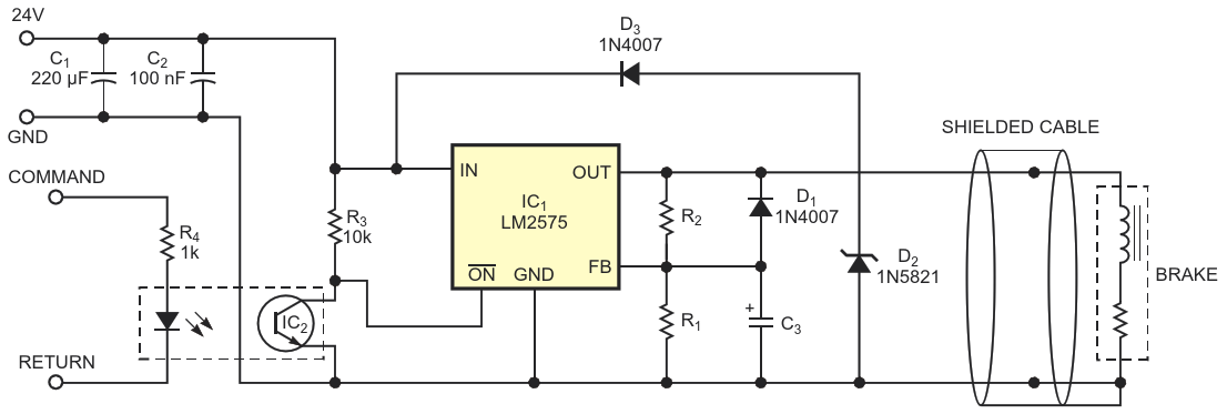
Applying the command input switches on PWM regulator IC1, and capacitor Cholds IC1's feedback input low, applying a maximum output voltage of 24 V to the brake until C1 fully charges. As the feedback voltage s

AuthorsAlain Minoz
Main DocumentArticle «Switching regulator reduces motor brake's power consumption»
DescriptionFigure 3
File Format / SizePDF / 25 Kb
Document LanguageEnglish

Applying the command input switches on PWM regulator IC sub 1 /sub , and capacitor C sub 1  /sub holds IC sub 1 /sub 's feedback input low, applying a maximum output voltage of 24 V to the brake until C sub 1 /sub  fully charges As the feedback voltage s

Other Materials from the Main Document