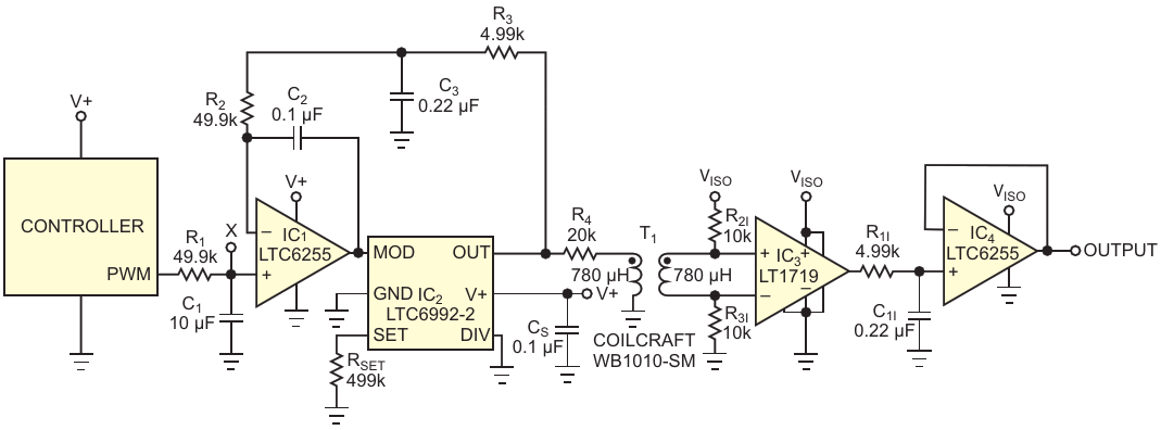
This circuit creates a 100-kHz PWM signal from a 1-kHz PWM signal to send it across an isolation transformer. The output is an integrated dc control voltage

AuthorsTim Regan
Main DocumentArticle «Isolated PWM suits low frequencies»
DescriptionFigure 1
File Format / SizePDF / 18 Kb
Document LanguageEnglish

This circuit creates a 100-kHz PWM signal from a 1-kHz PWM signal to send it across an isolation transformer The output is an integrated dc control voltage

Other Materials from the Main Document