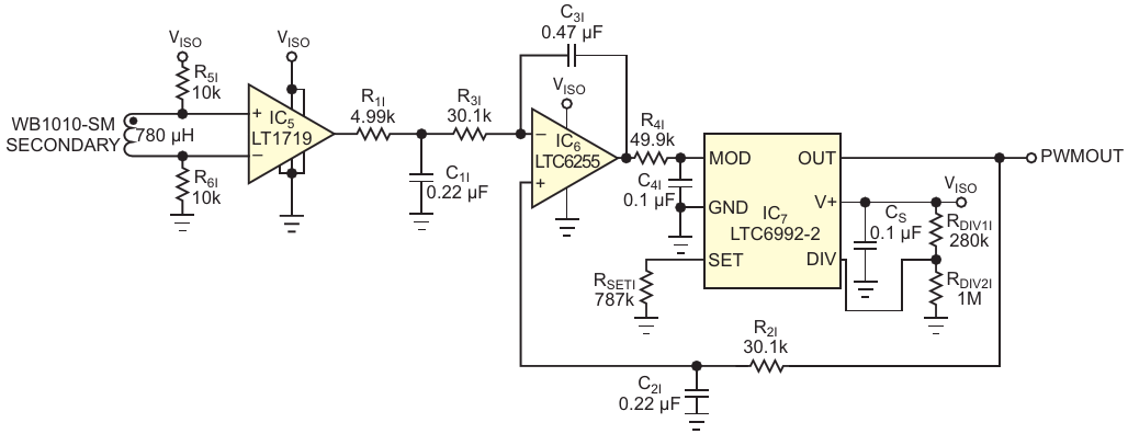
This circuit re-creates the 1-kHz PWM control signal on the isolated side. It cannot use the anticipator circuit, but R4I and C4I provide extra lowpass filtering, helping to reduce output jitter

AuthorsTim Regan
Main DocumentArticle «Isolated PWM suits low frequencies»
DescriptionFigure 4
File Format / SizePDF / 17 Kb
Document LanguageEnglish

This circuit re-creates the 1-kHz PWM control signal on the isolated side It cannot use the anticipator circuit, but R sub 4I  /sub and C sub 4I  /sub provide extra lowpass filtering, helping to reduce output jitter

Other Materials from the Main Document