News
Articles
Biblio
Circuits
Datasheets
Sites
Devices
Prices
More
News
Articles
Biblio
Datasheets
Sites
Devices
e-Newsletter Subscription
Authors
Only-Datasheet.com
About us
For Authors
Cooperation
Advertising
Contacts
ru - Русский
Search
SubSections
Analog Design
Antique
App Notes
Arduino
Audio
Auto-Audio
Automation
Automotive
Bad Prescript
Beginners
CAD & Soft
Camcorders
Cellular
Computers &
Digital
Domestic
Games
High Voltage
Interfaces
Laser
Light
MCU Usage
Measurement
Medicine
Monitors
Music
Networks
Oscillators
PCB
Platforms
Power
RC Modeling
Radio
Robots
Satellite
Security
Solar
Supply
TV
Telephone
Theory
Tools and Tec
Video
Wind Energy
Wireless
Manufacturers
Circuits
This Class D audio …
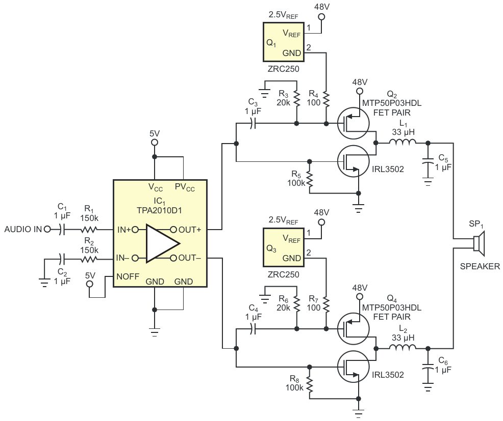
This Class D audio amplifier boosts its driver's output to 200 W rms for a 48 V power supply
Authors
Steve Franks
Main Document
Article «
FET biasing targets battery-powered PWM applications
»
Description
Figure 5
File Format / Size
PDF
/
16 Kb
Document Language
English
Download PDF
Other Materials from the Main Document
Article «
FET biasing targets battery-powered PWM applications
»
Figure 1. The textbook complementary-CMOS pair (a) produces a clean output waveform with fast on/off transitions (b)
Figure 2. An N-channel FET driver (a) has output that exhibits an exponential rising edge on shutoff (b)
Figure 3. Adding resistive bias and capacitive coupling to an N-channel MOSFET (a) improves transition times but introduces waveform droop during on or off intervals (b)
Figure 4. Inserting a zener diode into the bias divider allows optimization of the coupling capacitor's value and the P-channel device's bias voltage for logic-level drive
Figure 5. This Class D audio amplifier boosts its driver's output to 200 W rms for a 48 V power supply
Subscribe e-Newsletter to Stay Informed on New Materials of Our Website!
Slices
Microcontrollers
e-Newsletter Subscription
Contacts
Privacy Policy
Change Privacy Settings