News
Articles
Biblio
Circuits
Datasheets
Sites
Devices
Prices
More
News
Articles
Biblio
Datasheets
Sites
Devices
e-Newsletter Subscription
Authors
Only-Datasheet.com
About us
For Authors
Cooperation
Advertising
Contacts
ru - Русский
Search
SubSections
Analog Design
Antique
App Notes
Arduino
Audio
Auto-Audio
Automation
Automotive
Bad Prescript
Beginners
CAD & Soft
Camcorders
Cellular
Computers &
Digital
Domestic
Games
High Voltage
Interfaces
Laser
Light
MCU Usage
Measurement
Medicine
Monitors
Music
Networks
Oscillators
PCB
Platforms
Power
RC Modeling
Radio
Robots
Satellite
Security
Solar
Supply
TV
Telephone
Theory
Tools and Tec
Video
Wind Energy
Wireless
Manufacturers
Circuits
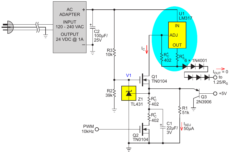
The 1-A, 15-V, PWM-programmed …
The 1-A, 15-V, PWM-programmed grounded-load current source with a novel LM317 topology. The asterisked resistors are 1% or better and R
S
= 1.25 Ω
Authors
Stephen Woodward
Main Document
Article «
PWM-programmed LM317 constant current source
»
Description
Figure 3
File Format / Size
PDF
/
18 Kb
Document Language
English
Download PDF
Other Materials from the Main Document
Article «
PWM-programmed LM317 constant current source
»
Figure 1. Classic LM317 constant current source, I
OUT
= V
ADJ
/R
S
+ I
ADJ
≈ ≈ V
ADJ
/R
S
= 1.25/R
S
Figure 2. A novel LM317 topology enables control of amps of I
OUT
with just milliamps of I
C
, I
OUT
= (V
ADJ
- (I
C
- I
ADJ
)R
C
)/ R
S
- I
C
+ I
ADJ
≈ (V
ADJ
Figure 3. The 1-A, 15-V, PWM-programmed grounded-load current source with a novel LM317 topology. The asterisked resistors are 1% or better and R
S
= 1.25 Ω
Figure 4. I
OUT
versus D where D (x-axis) is the PWM duty factor and I
OUT
(y-axis) is V
ADJ
/1.25 = 1 A full-scale = 1 - 2/(1 + 1/D)
Figure 5. D versus I
OUT
where I
OUT
(x-axis) is 1 A full-scale and D (y-axis) = 1/(2/(1 - I
OUT
) - 1)
Figure 6. C
3
adds 2nd order PWM ripple filtering for ~500% faster settling time. Thanks go to frequent contributor Christopher R. Paul for the comment that suggested it
Figure 7. Analog ripple subtraction (
Figure 8. A contribution from frequent contributor Christopher R. Paul suggests improving PSRR with capacitor C
C
as well as making programming linear in D. For applications in which settling time isn't important, this is a useful modification. Thanks, Ch
Subscribe e-Newsletter to Stay Informed on New Materials of Our Website!
Slices
Microcontrollers
e-Newsletter Subscription
Contacts
Privacy Policy
Change Privacy Settings