NewsArticlesBiblioCircuitsDatasheetsSitesDevicesPrices
More
News Articles Biblio Datasheets Sites Devices
e-Newsletter Subscription Authors
Only-Datasheet.com
About usFor Authors Cooperation Advertising Contacts
ru - Русский
Radiolocman.com - All about electronics
SubSections
Analog DesignAntiqueApp NotesArduinoAudioAuto-AudioAutomationAutomotiveBad PrescriptBeginnersCAD & SoftCamcordersCellularComputers &DigitalDomesticGamesHigh VoltageInterfacesLaserLightMCU UsageMeasurementMedicineMonitorsMusicNetworksOscillatorsPCBPlatformsPowerRC ModelingRadioRobotsSatelliteSecuritySolarSupplyTVTelephoneTheoryTools and TecVideoWind EnergyWireless
Manufacturers
Radiolocman.com - All about electronics
Circuits
Analog ripple subtraction (

Analog ripple subtraction (
AuthorsStephen Woodward
Main DocumentArticle «PWM-programmed LM317 constant current source»
DescriptionFigure 7
File Format / SizePDF / 19 Kb
Document LanguageEnglish

Analog ripple subtraction ( a href=

Other Materials from the Main Document

  • Article «PWM-programmed LM317 constant current source»
    • Figure 1. Classic LM317 constant current source, IOUT = VADJ/RS + IADJ ≈ ≈ VADJ/RS = 1.25/RS
    • Figure 2. A novel LM317 topology enables control of amps of IOUT with just milliamps of IC, IOUT = (VADJ - (IC - IADJ)RC)/ RS - IC + IADJ ≈ (VADJ
    • Figure 3. The 1-A, 15-V, PWM-programmed grounded-load current source with a novel LM317 topology. The asterisked resistors are 1% or better and RS = 1.25 Ω
    • Figure 4. IOUT versus D where D (x-axis) is the PWM duty factor and IOUT (y-axis) is VADJ/1.25 = 1 A full-scale = 1 - 2/(1 + 1/D)
    • Figure 5. D versus IOUT where IOUT (x-axis) is 1 A full-scale and D (y-axis) = 1/(2/(1 - IOUT) - 1)
    • Figure 6. C3 adds 2nd order PWM ripple filtering for ~500% faster settling time. Thanks go to frequent contributor Christopher R. Paul for the comment that suggested it
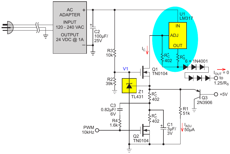
    • Figure 7. Analog ripple subtraction (
    • Figure 8. A contribution from frequent contributor Christopher R. Paul suggests improving PSRR with capacitor CC as well as making programming linear in D. For applications in which settling time isn't important, this is a useful modification. Thanks, Ch
Subscribe e-Newsletter to Stay Informed on New Materials of Our Website!
Slices
  • Microcontrollers
  • e-Newsletter Subscription
  • Contacts
  • Privacy Policy
  • Change Privacy Settings