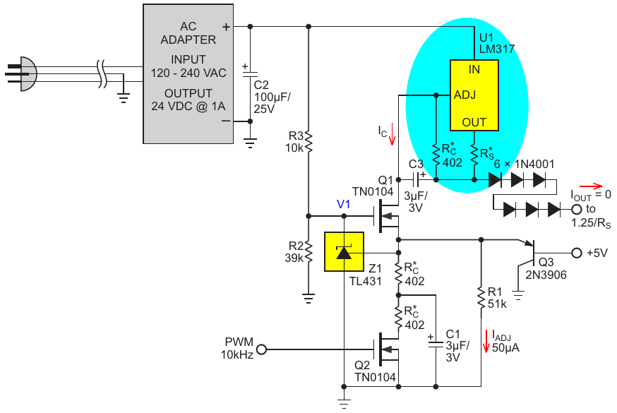
C3 adds 2nd order PWM ripple filtering for ~500% faster settling time. Thanks go to frequent contributor Christopher R. Paul for the comment that suggested it

AuthorsStephen Woodward
Main DocumentArticle «PWM-programmed LM317 constant current source»
DescriptionFigure 6
File Format / SizePDF / 18 Kb
Document LanguageEnglish

C sub 3 /sub  adds 2nd order PWM ripple filtering for ~500% faster settling time Thanks go to frequent contributor Christopher R Paul for the comment that suggested it

Other Materials from the Main Document