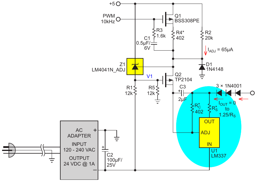
An 18 V, 1 A, PWM-programmed grounded load negative current source with a novel LM337 topology. With this topology, accuracy is insensitive to supply rail tolerance. The asterisked resistors are 1% or better and RS = 1.25 Ω

AuthorsStephen Woodward
Main DocumentArticle «A negative current source with PWM input and LM337 output»
DescriptionFigure 3
File Format / SizePDF / 17 Kb
Document LanguageEnglish

An 18 V, 1 A, PWM-programmed grounded load negative current source with a novel LM337 topology With this topology, accuracy is insensitive to supply rail tolerance The asterisked resistors are 1% or better and R sub S /sub  = 1.25 Ω

Other Materials from the Main Document