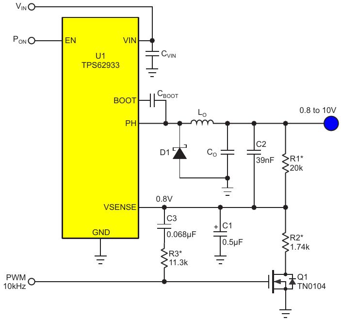
Add R3 and C3 to get analog ripple subtraction (Ref. 1), second-order filtering, and a 7-ms settling time. The symbol "*" represents a precision of 1% or better

AuthorsStephen Woodward
Main DocumentArticle «Revisited: Three discretes suffice to interface PWM to switching regulators»
DescriptionFigure 3
File Format / SizePDF / 15 Kb
Document LanguageEnglish

Add R3 and C3 to get analog ripple subtraction (Ref 1), second-order filtering, and a 7-ms settling time The symbol * represents a precision of 1% or better

Other Materials from the Main Document