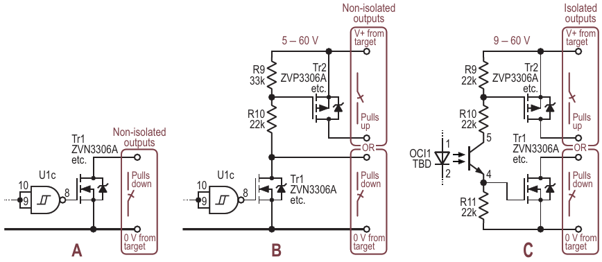
MOSFETs can be used to switch the output with much less "contact resistance." This shows three ways of doing that, with both isolated and non-isolated outputs

AuthorsNick Cornford
Main DocumentArticle «Fake contacts, bounced to order»
DescriptionFigure 3
File Format / SizePDF / 23 Kb
Document LanguageEnglish

MOSFETs can be used to switch the output with much less contact resistance This shows three ways of doing that, with both isolated and non-isolated outputs

Other Materials from the Main Document