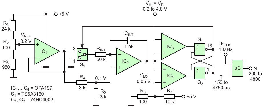
The circuit uses an integrator and a Schmitt trigger with variable hysteresis to convert a DC voltage into a pulse train where the period of the pulses is proportional to the input voltage

AuthorsJordan Dimitrov
Main DocumentArticle «Voltage-to-period converter offers high linearity and fast operation»
DescriptionFigure 1
File Format / SizePDF / 17 Kb
Document LanguageEnglish

The circuit uses an integrator and a Schmitt trigger with variable hysteresis to convert a DC voltage into a pulse train where the period of the pulses is proportional to the input voltage

Other Materials from the Main Document