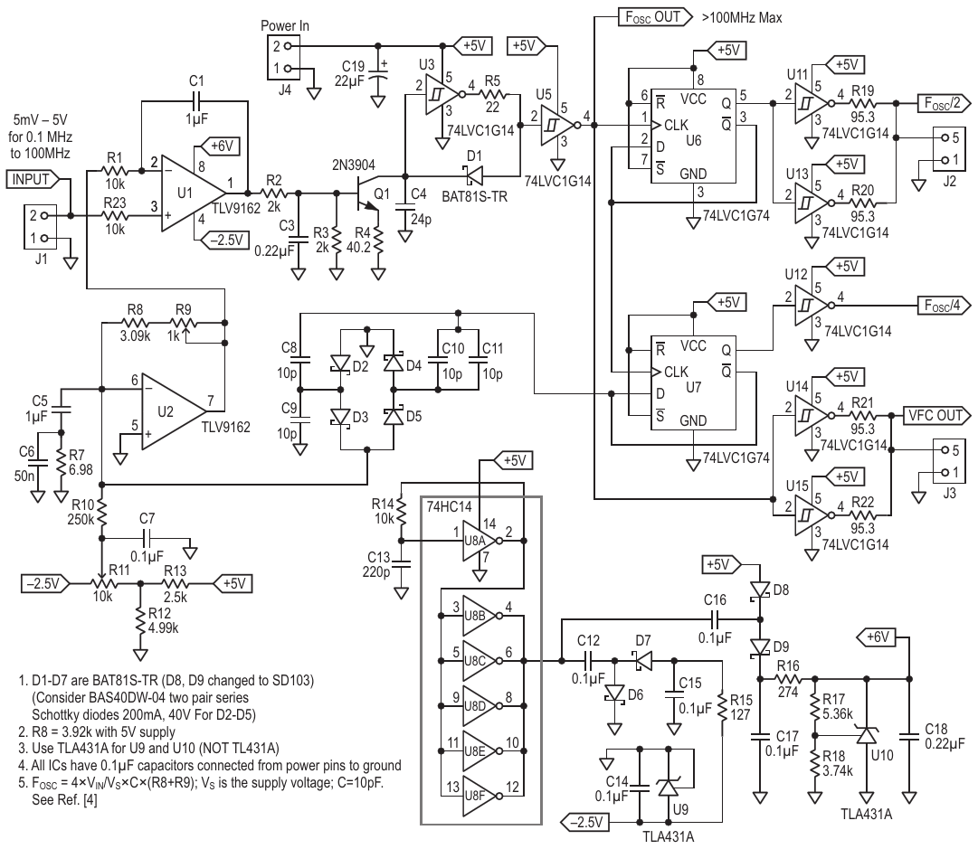
VFC design that operates from 100 kHz to beyond 100 MHz with a single 5-V supply, providing square wave outputs at ½ and ¼ the main oscillator frequency

AuthorsJim McLucas
Main DocumentArticle «My 100-MHz VFC - the hardware version»
DescriptionFigure 1
File Format / SizePDF / 36 Kb
Document LanguageEnglish

VFC design that operates from 100 kHz to beyond 100 MHz with a single 5-V supply, providing square wave outputs at ½ and ¼ the main oscillator frequency

Other Materials from the Main Document