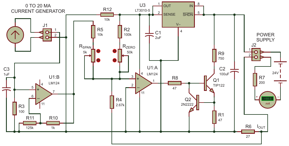
A 0 to 20 mA current source to a 4 to 20 mA loop current converter module circuit. The RSPAN & RZERO potentiometers can be multiturn PCB mountable types for precision adjustment. Q1 should have a heatsink

AuthorsJayapal Ramalingam
Main DocumentArticle «A 0-20mA source current to 4-20mA loop current converter»
DescriptionFigure 1
File Format / SizePDF / 21 Kb
Document LanguageEnglish

A 0 to 20 mA current source to a 4 to 20 mA loop current converter module circuit The R sub SPAN /sub  & R sub ZERO /sub  potentiometers can be multiturn PCB mountable types for precision adjustment Q1 should have a heatsink

Other Materials from the Main Document