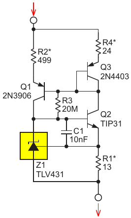
Q1 and Q3 current mirror, regulator Z1, and BJT Q1 comprise precision 2-wire current source. The source current is 1.05·1.24/R1, or 1.30/R1. * = 0.1% precision resistor

AuthorsStephen Woodward
Main DocumentArticle «SCR topology transmogrifies into BJT two-wire precision current source»
DescriptionFigure 2
File Format / SizePDF / 9 Kb
Document LanguageEnglish

Q1 and Q3 current mirror, regulator Z1, and BJT Q1 comprise precision 2-wire current source The source current is 1.05·1.24/R1, or 1.30/R1 * = 0.1% precision resistor

Other Materials from the Main Document