Recently, frequent Design Idea (DI) author Christopher Paul showcased an innovative and high performance true-two-wire current source using a depletion mode MOSFET as the pass device in “A precision, voltage-compliant current source” (Ref. 1)
In subsequent comments the question arose whether similar performance is possible using a bipolar junction transistor instead of Christopher’s FET in a similar (looking) topology?
It posed an intriguing design problem for which I offer here a possible (if implausible) solution. Bizarrely, it’s (roughly) based on the classic discrete transistor model of an SCR, shown in Figure 1.
![]() |
|
| Figure 1. | SCR positive feedback loop suggests an unlikely basis for a BJT current source. |
Figure 2 shows the nonlinear positive feedback loop of the thyristor morphing into a linear current source.
![]() |
|
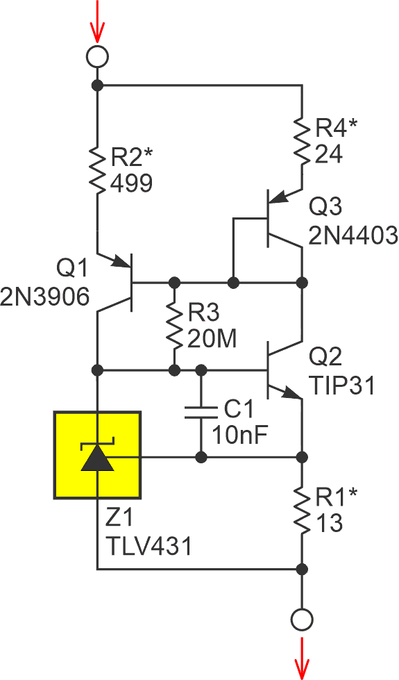
| Figure 2. | Q1 and Q3 current mirror, regulator Z1, and BJT Q1 comprise precision 2-wire current source. The source current is 1.05·1.24/R1, or 1.30/R1. * = 0.1% precision resistor |
Shunt regulator Z1 and pass transistor Q2 form a very familiar precision current source circuit. In fact, it looks a lot like the one Christopher Paul uses in his MOSFET-based design. Negative feedback from current sense resistor R1 makes shunt regulator Z1 force Q2 to maintain a constant emitter current of 1.24 V/R1.
Also, similar (looking) to Christopher Paul’s topology, bias for Z1 and Q2 is provided by a PNP current mirror. However, unlike the symmetrical mirror in Christopher Paul’s design, this one is made asymmetrical to accommodate Z1’s max recommended current rating.
Significant emitter degeneration (~2.5 volts) is employed to encourage accurate current ratios and keep positive feedback loop gain manageable so Z1 can ride herd on it.
Startup resistor R3 is needed because the bias for the transistors and regulator is provided by the SCR-ish regenerative positive feedback loop. R3 provides a trickle of current, a few hundred nanoamps, sufficient to jumpstart (trigger?) the loop when power is first applied.
To program the source for a chosen output current (IO).
If IO > 5 mA, then:
R1 = 1.30/IO
R2 = 49.9/IO
R4 = 2.40/IO
If IO < 5 mA, then:
R1 = 1.55/IO
R2 = 8/IO
R4 = 2/IO
Minimum accurate IO = 500 µA. Maximum = 200 mA.
And for a finishing touch, frequent commentator Ashutosh points out that it’s good practice to protect loads against erroneous and possibly destructive fault currents.
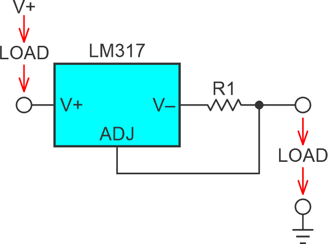
Figure 3 suggests a flexible and highly reliable insurance policy. Wire one of these gems in series with Figure 2 and fault current concerns will vanish.
![]() |
|
| Figure 3. | Accurate, robust, fast acting, self-resetting, fault current limiter where Ilimit = 1.25/R1. |
In closing, I leave it to you, the reader, to decide whether Figure 2’s resemblance to Christopher Paul’s design is merely superficial, truly meaningful, outright plagiaristic, or just weird.
Reference
- Paul, Christopher. "A precision, voltage-compliant current source."


