NewsArticlesBiblioCircuitsDatasheetsSitesDevicesPrices
More
News Articles Biblio Datasheets Sites Devices
e-Newsletter Subscription Authors
Only-Datasheet.com
About usFor Authors Cooperation Advertising Contacts
ru - Русский
Radiolocman.com - All about electronics
Beginners
Analog DesignAntiqueApp NotesArduinoAudioAuto-AudioAutomationAutomotiveBad PrescriptBeginnersCAD & SoftCamcordersCellularComputers &DigitalDomesticGamesHigh VoltageInterfacesLaserLightMCU UsageMeasurementMedicineMonitorsMusicNetworksOscillatorsPCBPlatformsPowerRC ModelingRadioRobotsSatelliteSecuritySolarSupplyTVTelephoneTheoryTools and TecVideoWind EnergyWireless
Texas Instru…
Manufacturers
Radiolocman.com - All about electronics
CircuitsBeginners Digital
Circuit forms divide by 1.5 …

Circuit forms divide by 1.5 counter

Oct 10, 2025

Texas Instruments SN74HCT02 SN74HCT74

David A. Johnson

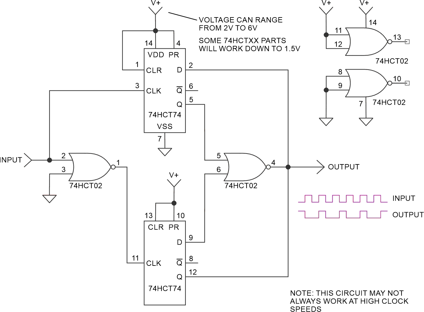
Two inexpensive ICs divide a TTL clock signal by 1.5. By following the circuit with another flip/flop, you could also generate a divide by three function.

Circuit forms divide by 1.5 counter

Materials on the topic

  1. Datasheet Texas Instruments SN74HCT02
  2. Datasheet Texas Instruments SN74HCT74

discovercircuits.com

Subscribe e-Newsletter to Stay Informed on New Materials of Our Website!
Related publications
  • Circuits 10-GHz Divide-By-100 Prescaler Connects To 100-MHz Counter
  • Circuits Circuit forms constant-current SCR
  • Circuits Circuit Forms Single-Pulse Voltage Multiplier
  • Circuits Circuit forms satellite-dish command decoder
  • Circuits Amplifiers perform precision divide-by-2 circuit
Slices
  • Microcontrollers
  • e-Newsletter Subscription
  • Contacts
  • Privacy Policy
  • Change Privacy Settings