NewsArticlesBiblioCircuitsDatasheetsSitesDevicesPrices
More
News Articles Biblio Datasheets Sites Devices
e-Newsletter Subscription Authors
Only-Datasheet.com
About usFor Authors Cooperation Advertising Contacts
ru - Русский
Radiolocman.com - All about electronics
Supply
Analog DesignAntiqueApp NotesArduinoAudioAuto-AudioAutomationAutomotiveBad PrescriptBeginnersCAD & SoftCamcordersCellularComputers &DigitalDomesticGamesHigh VoltageInterfacesLaserLightMCU UsageMeasurementMedicineMonitorsMusicNetworksOscillatorsPCBPlatformsPowerRC ModelingRadioRobotsSatelliteSecuritySolarSupplyTVTelephoneTheoryTools and TecVideoWind EnergyWireless
Inchange Sem…
Manufacturers
Radiolocman.com - All about electronics
CircuitsSupply
Charge coupled MOSFET relay

Charge coupled MOSFET relay

Jan 22, 2026

Inchange Semiconductor IRFZ48Z

David A. Johnson

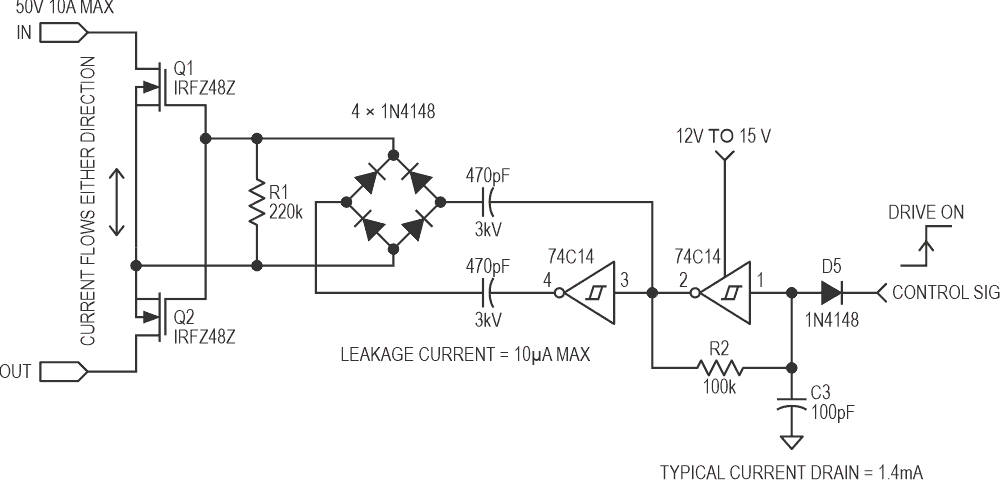
This circuit acts as an AC/DC relay with a rating up to 50 volts peak and up to 10 Amps of current. The differential oscillator supplies voltage to the gates of the two FETs with good isolation will drawing only 1.5 mA of current.

Charge coupled MOSFET relay

Materials on the topic

  1. Datasheet Inchange Semiconductor IRFZ48Z
  2. Datasheet Fairchild MM74C14

discovercircuits.com

Subscribe e-Newsletter to Stay Informed on New Materials of Our Website!
Related publications
  • Datasheets Datasheet Inchange Semiconductor IRFZ48Z
  • Circuits Microcontroller Simplifies Battery-State-of-Charge Measurement
  • Datasheets Datasheet AD8337BCPZ - Analog Devices VGA, DC COUPLED, SMD, LFCSP-8, 8337
  • Circuits Condenser Microphone Uses DC-Coupled Impedance Converter
  • Circuits Hartley oscillator requires no coupled inductors
Slices
  • Microcontrollers
  • e-Newsletter Subscription
  • Contacts
  • Privacy Policy
  • Change Privacy Settings