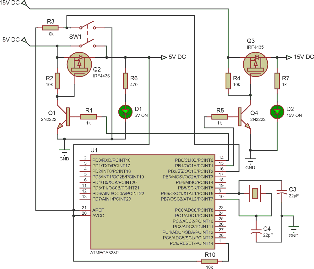
Industrial systems normally use both analog and digital circuits. While digital circuits include microcontrollers that operate at 5 VDC, analog circuits operate generally at either 12 or 15 VDC. In some systems, it may be necessary to switch on power supplies in sequence, first 5 VDC to digital circuits and then 15 VDC to analog circuits.
During switch-off, first 15 VDC and then 5 VDC. In such requirements, Figure 1’s circuit comes in handy.
When you push the button momentarily once, 5 VDC is applied to digital circuits, including microcontroller circuits, and then 15 VDC to analog circuits after a preset delay. When you push the button SW1 for a long time, say 2 seconds, the 15-V supply is withdrawn first, and then the 5-V supply. Hence, one push button does both (sequential) ON and OFF functions.
This Design Idea (DI) is intended for MCU-based projects. No additional components/circuitry are needed to implement this function. When you push SW1 (2-pole push button) momentarily, 5 VDC is extended to the digital circuit through the closure of the first pole of SW1. The microcontroller code should now load HIGH to the output port bit PB0. Due to this, Q1 conducts, pulling the gate of Q2 to LOW. Hence, Q2 now conducts and holds 5 VDC to the digital circuit even after releasing SW1.
Next, the code should be to load HIGH to the output port bit PB1 after a preset delay. This will make Q4 conduct and pull the gate of Q3 to LOW. Hence, Q3 is conducted, and 15 VDC is extended to the analog circuit. Now, the MCU can do its other intended functions.
To switch off the supplies in sequence, push SW1 for a long time, say 2 seconds. Through the second pole of SW1, input port line PB2 is pulled LOW. This 2+ seconds LOW must be detected by the microcontroller code, either by interrupt or by polling, and start the switch-off sequence by loading LOW to the port bit PB1, which switches off Q4 and hence Q3, removing the 15-V supply to the analog circuit. Next, the code should load LOW to PB0 after a preset delay. This will switch off Q1 and hence Q2, so that 5 VDC is disconnected from the digital/microcontroller circuit.
Thus, a single push button switches on and switches off 5-V and 15-V supplies in sequence. This idea can be extended to any number of circuits and sequences, as needed. This idea is intended for use in MCU-based projects without introducing extra components/circuitry. In this design, ATmega328P MCU and IRF4435 P-channel MOSFETs are used. For circuits without an MCU, I will offer a scheme to do this function in my next DI.
