Hybrid relays are changing the way we think about switching inside electronic circuits. By combining the fast response of solid-state components with the reliability of mechanical contacts, these devices offer the best of both worlds.
Whether you are designing a power control system or tinkering with a do-it-yourself (DIY) automation project, understanding how hybrid relays work can help you build smarter, more efficient solutions. In this post, we will break down the basics and explore why they are becoming a go-to choice for engineers and makers alike.
A hybrid relay, which combines a mechanical switch with a solid-state switch, is set up in parallel to control a single load (Figure 1). This configuration unites the robust current-handling capacity of electromechanical relays with the fast, arc-free switching performance of silicon devices.
![]() |
|
| Figure 1. | A simple diagram depicts the basic structure of a hybrid relay. |
By harnessing the strengths of both technologies, hybrid relays deliver a reliable and efficient solution for load control; they are well-suited for applications ranging from industrial automation to DIY electronics.
A hybrid relay fundamentally consists of two switches arranged in parallel to control a single AC load. Typically, this configuration pairs an electromechanical relay (EMR) with a solid-state AC switch – such as a triac – operating in tandem.
Initially, the triac is turned ON, allowing line voltage to be applied to the load (start phase). After a few cycles, the electromechanical relay is also activated. At this state, current begins flowing through the mechanical switch, which offers lower resistivity compared to a silicon device. The triac is then turned OFF, and the load current continues exclusively through the relay. This transition reduces power losses during the conduction phase, leveraging the efficiency of the mechanical path.
During the stop phase, the triac is once again activated. However, due to the relay’s low resistivity, current continues to flow through the mechanical switch. The relay is then turned OFF, redirecting the current through the triac.
This ensures that the voltage across the hybrid relay remains low as the mechanical contacts open, effectively preventing arcing or flashes. Finally, the triac is turned OFF. Owing to its latching structure, current continues to flow until the next zero-crossing point, completing the transition safely.
Further, Figure 2 shows the connection layout of the rather unconventional Omron G9H hybrid power relay. This relay uniquely combines an electromechanical relay (EMR) and a solid-state relay (SSR), leveraging a triac to control circuit switching. The hybrid design minimizes contact chattering and arcing during operation.
![]() |
|
| Figure 2. | The layout of the G9H hybrid power relay reveals the clever trick employed in its internal design. |
The term unconventional is used deliberately, as the design employs a clever trick that dramatically simplifies the overall architecture; namely, the use of auxiliary contacts arranged to operate slightly out of phase with the main contacts.
What sets it apart is that the operation begins when the auxiliary contacts (X1) close, triggering the triac to conduct. After a brief delay, the main contacts (X2) close and take over the full load current. With the voltage across it nearly zero, the triac turns off. When coil voltage is removed, the main contacts open first, allowing the triac to momentarily resume conduction until the load voltage falls to zero. The triac then turns off, completing the switching cycle.
As I see it, I find hybrid relays to be a smart and versatile solution that blends solid-state speed with mechanical robustness, offering fast, low wear switching ideal for motors, lighting, and automation. Engineers value their reliability and arc-free operation, while DIYers benefit from their long lifespan and straightforward wiring.
However, the control logic can be more complex than standard relays, often requiring precise timing or dual-stage signals to coordinate the solid-state and mechanical elements. Despite this, their versatility and resilience in high-cycle or harsh environments make them a worthwhile upgrade for anyone seeking dependable power performance with a touch of smart control.
Now, let’s go over a few basic hints to help you design a hybrid relay.
First, consider pairing an electromechanical relay with a triac for optimal performance and longevity in hybrid power relay designs. Let the triac handle the initial switching for 5 to 10 milliseconds before the electromechanical relay closes, ensuring the contacts engage under zero current conditions.
During turn-off, reverse the sequence. Open the EMR first and let the triac conduct for another 5 to 10 milliseconds before switching off at the next zero-crossing. This timing strategy minimizes arcing, reduces contact wear, and ensures smooth, noise-free operation in AC circuits.
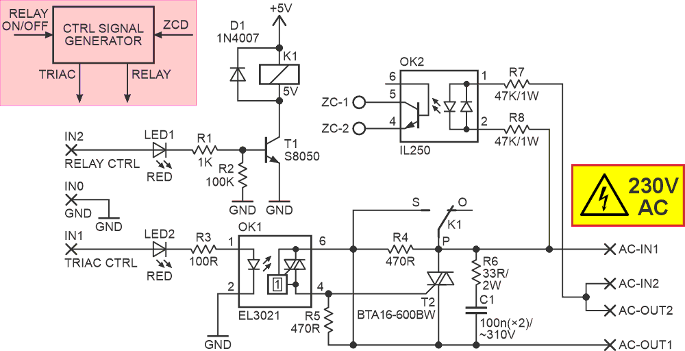
Figure 3 is a simplified blueprint to kickstart your DIY hybrid power relay project.
![]() |
|
| Figure 3. | A minimalistic blueprint of a hands-on hybrid power relay is tailored to ignite the minds of curious makers. |
Make sure your zero-crossing friendly hybrid relay control signal generator circuitry (see inset) is configured to control the triac, allowing it to pre-switch and post-switch the load for 5–10 milliseconds around each mechanical switch transition. And as you are likely aware, commercial hybrid power relays typically incorporate an ASIC to handle timing functions.
But that is not always necessary for entry-level projects. You can usually get by with a more straightforward approach; in those cases, simplicity often wins. I will probably sketch something soon – but until then, I am curious to see your spin on it.
To wrap things up, hybrid power relays are quietly revolutionizing switching in electronics. They merge solid-state speed with mechanical resilience, offering a smart alternative to conventional relays. For engineers chasing reliability and hobbyists pushing automation boundaries, hybrid relays present a flexible, future-ready solution.
Hopefully, this article helped demystify the fundamentals and shed light on why this hybrid approach is catching on.


