With the trend toward miniaturization, temperature effects in power electronics are more pronounced than ever. If you’re dealing with temperature fluctuations in your circuit, you may need a stabilization system to keep the temperature constant and minimize noise in the circuit response.
One approach is to use an optoelectronic circuit with a negative temperature coefficient sensing element and a thermoelectric cooling component. However, a more cost-effective and equally effective solution is to replace certain fixed resistors with temperature-dependent resistors that automatically compensate for temperature variations.
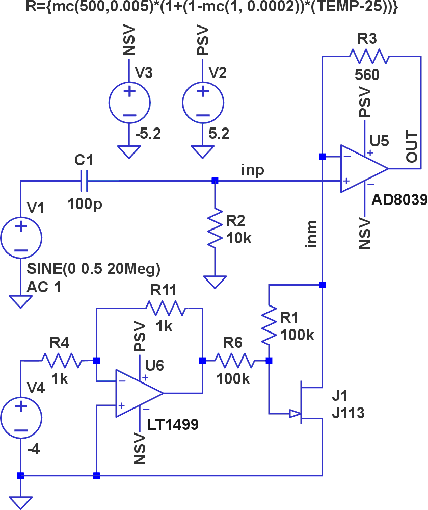
The circuit shown in Figure 1 is a wideband gain amplifier stage built around a JFET transistor. This type of circuit is commonly used to convert a photodiode current into a voltage signal. This configuration enables a linear gain control over a range spanning up to three decades, thanks to the JFET placed in the feedback path of a non-inverting amplifier. onsemi describes this circuit in detail in application note for AN-6603 power MOSFET (Ref. 1).
But what about temperature fluctuations? Thanks to the very powerful SPICE simulator LTspice from Analog Devices (Ref. 2), the AC small signal gain frequency (1 Hz up to 1 GHz) analysis of the circuit of Figure 1 is straightforward, and the parasitic temperature effect (from –50 °C up to 125 °C) can be directly represented in Figure 2.
![]() |
|
| Figure 2. | The cause of gain variation in temperature shown here can be attributed to the BETATCE transconductance temperature coefficients (in %/°C) of the J113 JFET. |
onsemi’s application note acknowledges that the gain of this circuit is temperature-dependent, a result of the JFET’s inherent sensitivity to temperature. The note also briefly mentions that this effect may be mitigated by using a silicon resistor for the feedback resistor R3 – but offers no further guidance. This lack of detail left the author looking for a clearer solution.
Unfortunately, the widely used KTY81 silicon resistor series (a positive temperature coefficient component) has been discontinued as of 2023, and no clear equivalent is currently available – at least, to the author’s knowledge. So, what can be used instead?
One alternative is the surface-mount RTD TFPT0603L5600, an alumina substrate component with nickel-based PTC thin film element having a well-characterized positive temperature coefficient. This component is also RoHS-compliant without exemption.
The root cause of the gain variation shown in Figure 2 lies in the transconductance temperature coefficient (BETATCE, in %/°C) of the J113 JFET, as documented in its SPICE model. Replacing resistor R3 with the Vishay TFPT0603, which has a temperature coefficient of 4110 ± 400 ppm/K, provides a partial correction.
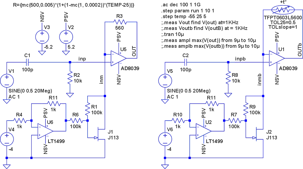
Both versions of the circuit – the original and the one modified with the TFPT – are shown in Figure 3. For simulation accuracy, all relevant tolerances are included: those on the ambient resistance values, on the temperature coefficient of the fixed resistor, and on the TFPT itself. The simulations randomly vary these parameters. To ensure a fair comparison, the ambient resistance tolerance for both the fixed resistor and the TFPT is set to ± 0.5%.
![]() |
|
| Figure 3. | The diagram shows the original (left) and modified (right) versions of the large band gain amplifier stage circuit. |
The Figure 4 demonstrates a substantial improvement in temperature stability with the compensated TFPT0603 version.
Thus, a simple circuit modification can effectively reduce temperature-induced noise and enhance overall system stability at a reasonable cost.



