News
Articles
Biblio
Circuits
Datasheets
Sites
Devices
Prices
More
News
Articles
Biblio
Datasheets
Sites
Devices
e-Newsletter Subscription
Authors
Only-Datasheet.com
About us
For Authors
Cooperation
Advertising
Contacts
ru - Русский
Search
SubSections
El.Components
ADC, DAC
Amplifiers
Capacitors
Cellular
Discretes
Drivers
El.Comp.Tech.
Interfaces
Logic
MCU
MEMS
Memory
Optoelectron.
Processors
Program.Logic
RF
Sensors
Supply
Wireless
El.Engineer.
Adv. Tech
Analog Design
Antique
App Notes
Arduino
Audio
Automation
Automotive
Beginners
CAD & Soft
Camcorders
Computers &
Digital
Domestic
Games
High Voltage
Interfaces
Laser
Light
MCU Usage
Measurement
Medicine
Monitors
Networks
Oscillators
PCB
Platforms
Power
RC Modeling
Radio
Robots
Satellite
Security
Solar
Supply
TV
Telephone
Theory
Tools and Tec
Video
Wind Energy
Wireless
Consumer Tech
Audio
Climate Tech
Communic.
Computers &
Future Tech
Manufacturers
Articles
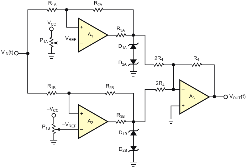
One straightforward way of …
One straightforward way of obtaining a double-hysteresis-transfer characteristic uses three op amps with voltage references and zener diodes
Authors
Herminio Martinez, Encarna García, Juan Gámiz
Main Document
Article «
Single Op Amp Achieves Double-Hysteresis-Transfer Characteristic
»
Description
Figure 1
File Format / Size
PDF
/
21 Kb
Document Language
English
Download PDF
Other Materials from the Main Document
Article «
Single Op Amp Achieves Double-Hysteresis-Transfer Characteristic
»
Figure 1. One straightforward way of obtaining a double-hysteresis-transfer characteristic uses three op amps with voltage references and zener diodes
Figure 2. The I/O-transfer characteristic of the circuit in Figure1 exhibits two hysteresis bands
Figure 3. This circuit achieves dual hysteresis using only one op amp
Figure 4. This oscilloscope trace shows the transfer characteristic of the circuit in Figure 3
Figure 5. This oscilloscope trace shows the response of the circuit in Figure 3 to a triangular input waveform
Subscribe e-Newsletter to Stay Informed on New Materials of Our Website!
Slices
Microcontrollers
e-Newsletter Subscription
Contacts
Privacy Policy
Change Privacy Settings