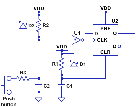
U1 is a Schmitt inverter and U2 a D-type flip-flop. The diodes are small-signal Schottky types. The pushbutton is normally open. See the text for a discussion of resistor and capacitor values

AuthorsChristopher Paul
Main DocumentArticle «Elaborations of yet another Flip-On Flop-Off circuit»
DescriptionFigure 1
File Format / SizePDF / 11 Kb
Document LanguageEnglish

U1 is a Schmitt inverter and U2 a D-type flip-flop The diodes are small-signal Schottky types The pushbutton is normally open See the text for a discussion of resistor and capacitor values

Other Materials from the Main Document