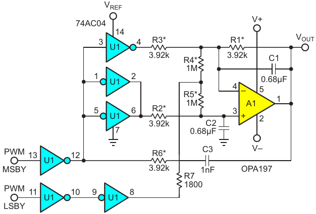
TBH principle sums two 8-bit PWM signals in one 16-bit DAC = VREF(MSBY+LSBY/256)/256. The asterisked resistors are 0.25% precision types. It is assumed that the PWM frequency (FPWM) is ~10 kHz

AuthorsStephen Woodward
Main DocumentArticle «Inherently DC accurate 16-bit PWM TBH DAC»
DescriptionFigure 2
File Format / SizePDF / 15 Kb
Document LanguageEnglish

TBH principle sums two 8-bit PWM signals in one 16-bit DAC = V sub REF /sub (MSBY+LSBY/256)/256 The asterisked resistors are 0.25% precision types It is assumed that the PWM frequency (F sub PWM /sub ) is ~10 kHz

Other Materials from the Main Document