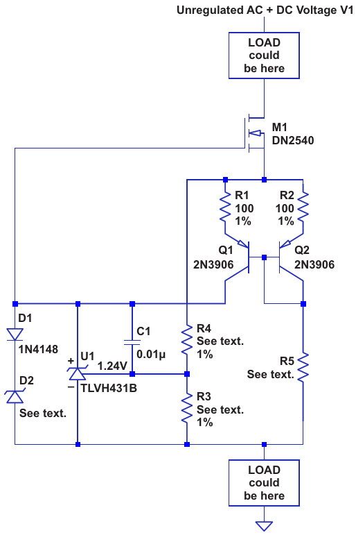
This circuit delivers predictable currents to U1 and M1 and therefore to a load. It's a true two-terminal current source which accommodates load connection to both low and high side

AuthorsChristopher Paul
Main DocumentArticle «A precision, voltage-compliant current source»
DescriptionFigure 3
File Format / SizePDF / 14 Kb
Document LanguageEnglish

This circuit delivers predictable currents to U sub 1 /sub  and M sub 1 /sub  and therefore to a load It's a true two-terminal current source which accommodates load connection to both low and high side

Other Materials from the Main Document