Linear Technology
Design Note 504
Introduction
The LT8610 and LT8611 from Linear Technology are 42 V, 2.5 A synchronous step-down regulators that meet the stringent high input voltage and low output voltage requirements of automotive, industrial, and communications applications. To minimize external components and solution size, the top and bottom power switches are integrated in a synchronous regulator topology, including internal compensation. The regulator consumes only 2.5 μA quiescent current from the input source even while regulating the output.
High Efficiency Synchronous Operation
![]() |
|
| Figure 1. | LT8610 12 V to 3.3 V Application Achieves High Efficiency. |
Replacing an external Schottky diode with an internal synchronous power switch not only minimizes the solution size, but also increases efficiency and reduces power dissipation. The efficiency improvement is significant in low output voltage applications where the voltage drop of the Schottky diode represents a relatively large portion of the output voltage. Figure 1 shows a 12 V to 3.3 V circuit. Figure 2 shows the efficiency of this circuit reaching 94%, which is 5% to 10% higher than a comparable nonsynchronous circuit.
![]() |
|
| Figure 2. | Efficiency of the 12 V to 3.3 V Application (Circuit Shown in Figure 1). |
Short-Circuit Robustness Using Small Inductors
The LT8610 and LT8611 are specifically designed to minimize solution size by allowing inductor size to be selected based on the output load requirements of the application, rather than the maximum current limits of the IC. During overload or short-circuit conditions, the LT8610 and LT8611 safely tolerate operation with saturated inductors through the use of a high speed peak-current mode architecture and a robust switch design. For example, an application that requires a maximum of 1.5 A should use an inductor that has an RMS rating of >1.5 A and a saturation current rating of >1.9 A. This flexibility allows the user to avoid oversize inductors for applications requiring less than maximum output current.
Current Sense and Monitoring with the LT8611
The LT8611 includes a flexible current control and monitor loop using the ISN, ISP, IMON, and ICTRL pins. The ISP and ISN pins connect to an external sense resistor that may be in series with the input or output of the LT8611 or in series with other system currents. The current limit loop functions by limiting the LT8611 output current such that the voltage between the ISP and ISN pins does not exceed 50 mV. The ICTRL pin allows the user to control this limit between 0 mV and 50 mV by applying 0 V to 1 V to the ICTRL pin. The IMON pin outputs a ground-referenced voltage that is 20 • (ISP – ISN), which allows easy monitoring and may be used as an input to an A/D.
The LT8611 current sense and monitoring functionality may be used to limit short-circuit current or to create constant-current, constant-voltage (CCCV) supplies. Figure 3 shows well controlled current during a short-circuit event. The LT8611 can also be combined with a microcontroller with A/D and D/A to create sophisticated power systems. Typical apps include maximum power point tracking (MPPT) for solar charging and programmable LED current source.
![]() |
|
| Figure 3. | Short-Circuit Current is Well Regulated at 42 V with the LT8611. |
Wide Input Range Operation at 2 MHz
It is well known that higher switching frequencies allow for smaller solution sizes. In fact, a 2 MHz switching frequency is often used in automotive applications to avoid the AM band and minimize solution footprint.
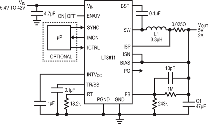
High switching frequencies, though, come with some trade-offs, including reduced ability to handle wide input voltage range commonly found in automotive and industrial environments. However, the LT8610 and LT8611 minimize these restrictions by allowing both high switching frequencies and high conversion ratios. This is due to their low minimum on-times (50 ns typical) and low dropout, resulting in a wide input range, even at 2 MHz. Figure 4 shows a 5 V, 2 A, 2 MHz circuit that can accept 5.4 V to 42 V inputs. The circuit has a 2 A output current limit.
![]() |
|
| Figure 4. | LT8611 Running at 2 MHz Reduces Solution Size, Avoids AM Band, and Still Allows High Duty Cycle. |
Low Dropout Operation
As the input voltage decreases toward the programmed output voltage, the LT8610 and LT8611 maintain regulation by skipping switch-off times and decreasing the switching frequency up to a maximum duty cycle of 99.8%. If the input voltage decreases further, the output voltage remains 450 mV below the input voltage (at 2 A load). The boost capacitor is charged during dropout conditions, maintaining high efficiency. Figure 5 shows the dropout performance.
![]() |
|
| Figure 5. | LT8610/LT8611 Dropout Performance. |
Conclusion
LT8610 and LT8611 are 42 V, 2.5 A synchronous step- down regulators that offer 2.5μA quiescent current, high efficiency, fault robustness, and constant current (LT8611 only), constant voltage operation in small packages. This combination of features makes them ideal for the harsh environment commonly found in automotive and industrial applications.




