Some applications require a hot-swap controller, a circuit-breaker function, or both for dual-polarity, dc-input power-supply rails. In some hot-swap cases, the requirement is based only on inrush-current considerations. Control of the inrush current is necessary to eliminate connector stress and glitching of the power-supply rails. Other applications may have issues when one of the supplies fails for some reason. A good example is a bias supply for a gallium-arsenide FET amplifier. If you remove the negative gate bias, then you must also remove the positive drain supply; otherwise, the device may destroy itself because of the resulting high drain current. You can meet both these requirements by using a single-channel, hot-swap controller.
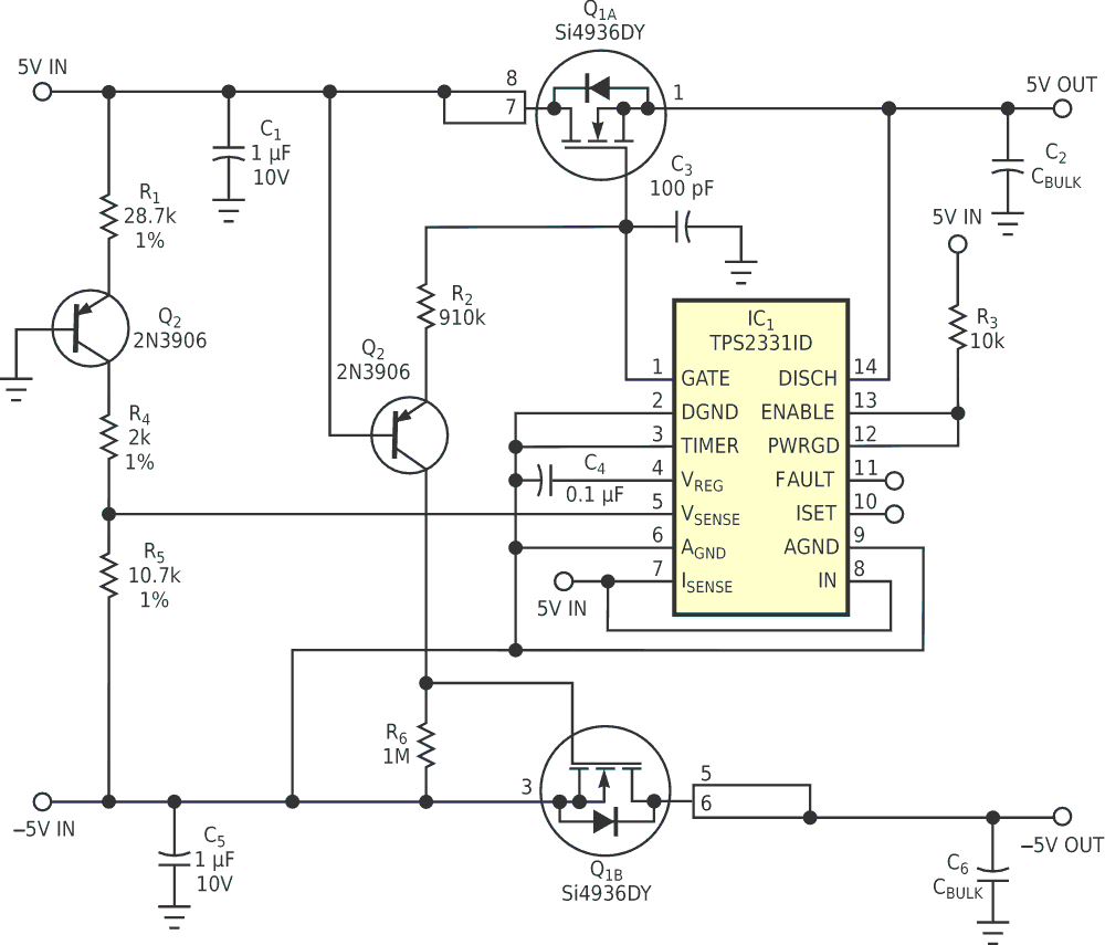
The circuit in Figure 1 uses a TPS2331, IC1, in a floating arrangement. The circuit references the IC's ground to the negative input voltage. If the voltage on the positive rail is too low or the voltage on the negative rail is too high, the circuit cannot attain the 1.225 V threshold at the VSENSE pin, and the IC turns off. The VSENSE pin incorporates approximately 30 mV of hysteresis to ensure a clean turn-on with no chatter.
![]() |
|
| Figure 1. | This circuit is a dual-polarity voltage sequencer for low-voltage applications. |
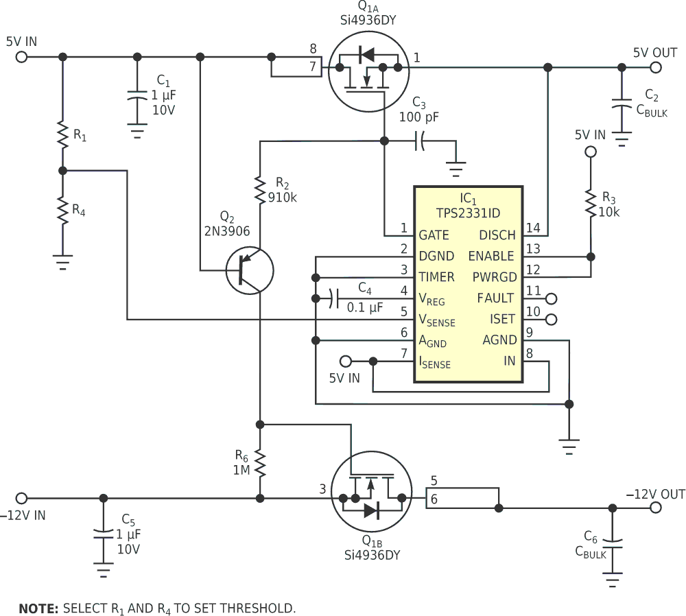
When both supplies are beyond their respective thresholds, IC1 turns on, providing a controlled-slew-rate ramp-up of the two FETs. Note that the circuit uses only n-channel FETs, which have lower on-resistance for a given size and cost than p-channel devices. To turn on Q1A on, the TPS2331 has a built-in charge pump that generates a voltage above the positive rail, thus enhancing the FET. As the gate voltage builds, Q3 acts as a linear level translator, so that Q1B also ramps on. The turn-on speed is a function of the TPS2331's 14-µA output current and the value of C3. The design uses the FETs based on the maximum resistance allowed in the dc path and the FETs' power-dissipation figures. You can use virtually any size FET, depending on the current you want to control. Take care that the total voltage span across the TPS2331 does not exceed the maximum rating of 15 V. If IC1 does not float between the input rails, the negative input may be larger. Figure 2 shows such an application, in which 5 V and –12 V are the input supplies. The main requirement is that the level-shifting transistor, Q3, be able to handle the higher voltage. This circuit also allows you to use a positive input voltage as high as IC1’s maximum rating of 15 V.
![]() |
|
| Figure 2. | This variation on Figure 1’s circuit can handle higher voltages. |

