High-performance MOSFET drivers deliver efficiency and reliability, protecting a power system from 100-V surges
Texas Instruments Incorporated (TI) is expanding its MOSFET driver portfolio with three next-generation two-output gate drivers that improve efficiency and reliability in high-density isolated power supplies.
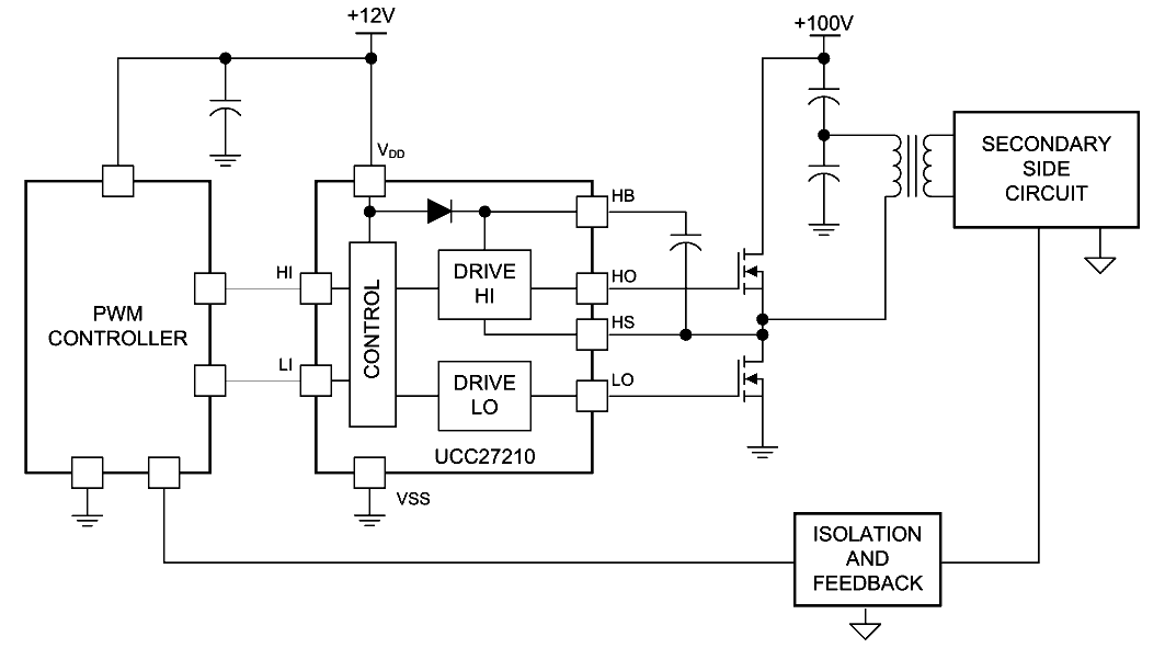
First 120-V boot high-side/low-side MOSFET driver
The UCC27210 and UCC27211 are the industry's first 120-V boot, high- and low-side, two-output MOSFET drivers to provide up to 4-A output current, while handling -10 volts of direct current (VDC) immunity on the driver inputs. The drivers support multiple high-frequency half-bridge and full-bridge power topologies with an extremely fast 18-nanosecond (ns) propagation delay. The combined features improve efficiency and enhance reliability in telecom, server and industrial power supply designs with 100-V surge requirements.

Key technical features of UCC27210 and UCC27211:
- Industry's first 120-V rated, 4-A high- and low-side drivers (TTL and pseudo-CMOS compatible input versions) that drive both N-channel high-side and low-side FETs.
- 0.9 ohm pull-up and pull-down resistance minimizes switching loss as the MOSFET transitions through the Miller Plateau.
- Increased system reliability: Inputs support -10 volts of direct current, and allows direct interface to gate-driver transformers without the need for rectification diodes.
Driving higher currents faster
TI also introduced the industry's fastest 5-A dual-channel low-side driver for secondary-side synchronous rectifier MOSFETs and IGBT power switches. The UCC27524 delivers low pulse distortion and high efficiency with a fast 12-ns propagation delay, 6-ns rise time with 1-ns output delay matching. The driver, which supports 4.5-V to 18-V operating voltages, has the flexibility to combine both outputs to drive up to 10-A applications, such as motor drive systems.

Key technical features of UCC27524:
- High-current and high-performance: 5-A peak source and sink drive currents with high efficiency. Support a 4.5-V to 18-V input range. Both outputs can be paralleled for higher current drive.
- Extremely fast: 12-ns typical propagation delay, 6-ns typical rise time with only 1-ns typical output delay matching between two channels.
- Small size: Industry standard 8-pin SOIC and PDIP packages.
![]() |
| Typical UCC27524 application circuit |
Availability and pricing
The UCC27210 and UCC27211 are available in an 8- or 10-pin, 4-mm x 4-mm 8-pin SON and an 8-pin SOIC package. The comes in industry-standard 8-pin SOIC and PDIP packages. A 3-mm x 3-mm, 8-pin WSON will be available later. Suggested resale pricing for the UCC27210/1 is $1.50 in 1,000-unit quantities and $0.70 for the UCC27524.
