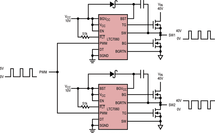
Analog Devices has released a new gate driver with floating grounds. The LTC7060 drives N-Channel MOSFETs in a half-bridge configuration with supply voltages up to 100 V. It features supply independent 3-state PWM input logic. The unique floating architecture makes the gate driver outputs robust and less sensitive to ground noise. The symmetric design allows the half bridge switching node to be inverting or non-inverting of the input logic.

With 0.8 Ω pull-down and 1.5 Ω pull-up capability, the strong outputs easily drive the large gate capacitances of high voltage MOSFETs with very short transition times. The adjustable turn-on and turn-off delays allow system optimization for high efficiency and reliability. Adaptive shoot-through protection prevents current resulting from MOSFET cross-conduction.
Undervoltage lockout (UVLO) circuits on both the VCC supply and floating driver supplies turn off corresponding external MOSFETs and pull down the FLT pin when an undervoltage condition is present.
![]() |
| Типовая схема включения. |
Features
- Unique Symmetric Floating Gate Driver Architecture
- High Noise Immunity, Tolerates ±10 V Ground Difference between Input and Output Grounds
- 100 V Maximum Input Voltage Independent of IC Supply Voltage VCC
- 6 V to 14 V VCC Operating Voltage
- 4 V to 14 V Gate Driver Voltage
- 0.8 Ω Pull-Down, 1.5 Ω Pull-Up for Fast Turn-On/Off
- Adaptive Shoot-Through Protection
- Programmable Dead-Time
- Three-State PWM Input with Enable Pin
- VCC UVLO/OVLO and Floating Supplies UVLO
- Drives Dual N-Channel MOSFETs
- Open-Drain Fault Indicator
Applications
- Automotive and Industrial Power Systems
- Telecommunication Power Systems
- Half-Bridge and Full-Bridge Converters
