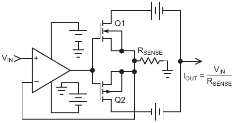
This simple current source (Simple Source) circuit provides accuracy with a single resistor by floating the power supplies of the output stage. Isolated dual output DC to DC converters are readily available at many power levels as a check of your favorite

AuthorsJerry Steele
Main DocumentArticle «Simple, precise, bi-directional current source»
DescriptionFigure 2
File Format / SizePDF / 8 Kb
Document LanguageEnglish

This simple current source (Simple Source) circuit provides accuracy with a single resistor by floating the power supplies of the output stage Isolated dual output DC to DC converters are readily available at many power levels as a check of your favorite

Other Materials from the Main Document