News
Articles
Biblio
Circuits
Datasheets
Sites
Devices
Prices
More
News
Articles
Biblio
Datasheets
Sites
Devices
e-Newsletter Subscription
Authors
Only-Datasheet.com
About us
For Authors
Cooperation
Advertising
Contacts
ru - Русский
Search
SubSections
El.Components
ADC, DAC
Amplifiers
Capacitors
Cellular
Discretes
Drivers
El.Comp.Tech.
Interfaces
Logic
MCU
MEMS
Memory
Optoelectron.
Processors
Program.Logic
RF
Sensors
Supply
Wireless
El.Engineer.
Adv. Tech
Analog Design
Antique
App Notes
Arduino
Audio
Automation
Automotive
Beginners
CAD & Soft
Camcorders
Computers &
Digital
Domestic
Games
High Voltage
Interfaces
Laser
Light
MCU Usage
Measurement
Medicine
Monitors
Networks
Oscillators
PCB
Platforms
Power
RC Modeling
Radio
Robots
Satellite
Security
Solar
Supply
TV
Telephone
Theory
Tools and Tec
Video
Wind Energy
Wireless
Consumer Tech
Audio
Climate Tech
Communic.
Computers &
Future Tech
Manufacturers
Articles
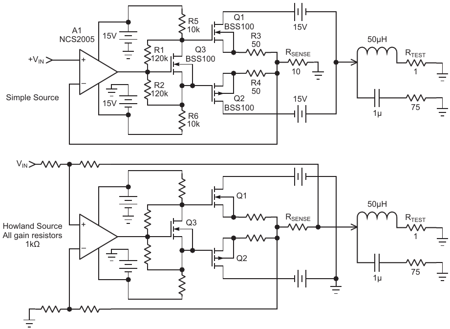
Test circuits to compare …
Test circuits to compare dynamic response of Simple Source (top) vs. Howland (bottom). Output signal is observed across R
TEST
Authors
Jerry Steele
Main Document
Article «
Simple, precise, bi-directional current source
»
Description
Figure 5
File Format / Size
PDF
/
21 Kb
Document Language
English
Download PDF
Other Materials from the Main Document
Article «
Simple, precise, bi-directional current source
»
Figure 1. The classic improved Howland is used for bidirectional current output into grounded loads. This circuit requires strict component value selection and matching to achieve high accuracy and performance
Figure 2. This simple current source (Simple Source) circuit provides accuracy with a single resistor by floating the power supplies of the output stage. Isolated dual output DC to DC converters are readily available at many power levels as a check of your favorite
Figure 3. Actual circuit used for testing of the grounded load current source. This circuit included the V
GS
multiplier Q3 to provide the class A/B bias necessary for high frequency transient response testing. The 50 Ω source resistors on Q1 and Q2 elimi
Figure 4. Output error of the circuit in Figure 3 plotted over a range of ±10 mA
Figure 5. Test circuits to compare dynamic response of Simple Source (top) vs. Howland (bottom). Output signal is observed across R
TEST
Figure 8. This is the simplest possible realization of this current output circuit although it trades off for lower output impedance and restricted output compliance range. Furthermore, it will have to be verified with the op amp of your choice as some op amps may
Subscribe e-Newsletter to Stay Informed on New Materials of Our Website!
Slices
Microcontrollers
e-Newsletter Subscription
Contacts
Privacy Policy
Change Privacy Settings