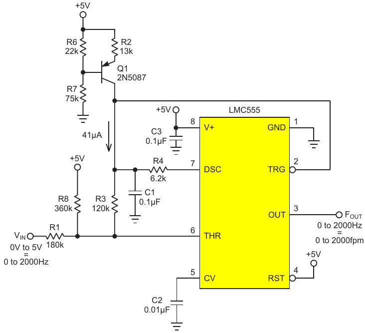
The nonlinear VFC is shown, with U1 configured in a 555 astable topology and a VIN resistor network, providing a solution for the previous nonlinearity

AuthorsStephen Woodward
Main DocumentArticle «Nonlinearities of Darlington airflow sensor and VFC compensate each other»
DescriptionFigure 3
File Format / SizePDF / 13 Kb
Document LanguageEnglish

The nonlinear VFC is shown, with U1 configured in a 555 astable topology and a V sub IN /sub  resistor network, providing a solution for the previous nonlinearity

Other Materials from the Main Document