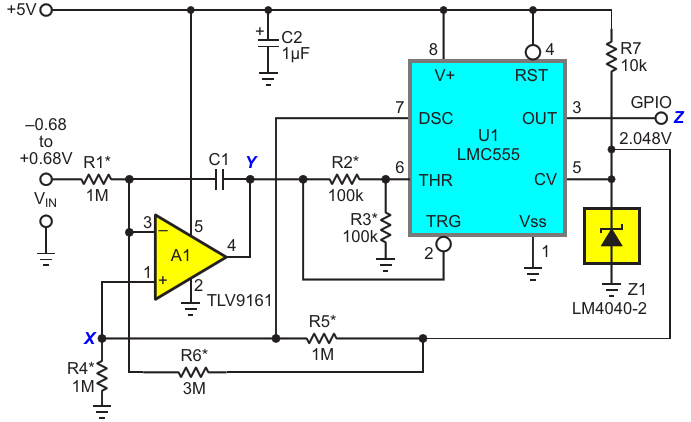
Op-amp A1 continuously integrates the incoming VIN signal, thus minimizing noise. Conversion occurs in alternating phases, T- and T+. The T-/T+ phase duration ratio is independent of the RC time constant, is therefore insensitive to C1 toleranc

AuthorsStephen Woodward
Main DocumentArticle «Another weird 555 ADC»
DescriptionFigure 1
File Format / SizePDF / 17 Kb
Document LanguageEnglish

Op-amp A1 continuously integrates the incoming V sub IN /sub  signal, thus minimizing noise Conversion occurs in alternating phases, T- and T+ The T-/T+ phase duration ratio is independent of the RC time constant, is therefore insensitive to C1 toleranc

Other Materials from the Main Document