A few months back, frequent DI contributor Nick Cornford showed us some clever circuits using the TDA7052A audio amplifier as a power oscillator. His designs also demonstrate the utility of the 7052’s nifty DC antilog gain control input:
Power amplifiers that oscillate – deliberately. Part 1: A simple start (Ref. 1).
Power amplifiers that oscillate – deliberately. Part 2: A crafty conclusion (Ref. 2).
Eventually, the temptation to have a go at using this tricky chip in a (sort of) similar venue became irresistible. So here it is. See Figure 1.
![]() |
|
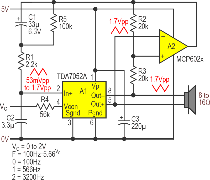
| Figure 1. | A2 feedback and TDA7052A’s antilog VC gain control create a ~300-mW, 5-octave linear-in-pitch VCO. More or less… |
The 5-V square wave from comparator A2 is AC-coupled by C1 and integrated by R1C2 to produce an (approximate) triangular waveshape on A1 pin 2. This is boosted by A1 by a gain factor of 0 dB to 30 dB (1 to 32) according to the VCON gain control input to become complementary speaker drive signals on pins 5 and 8.
A2 compares the speaker signals to its own 5-V square wave to complete the oscillation-driven feedback loop thusly. Its 5-V square wave is summed with the inverted -1.7-Vpp A1 pin 8 signal, divided by 2 by the R2R3 divider, then compared to the noninverted +1.7 Vpp A1 pin 5 signal. The result is to force A2 to toggle at the peaks of the tri-wave when the tri-wave’s amplitude just touches 1.7 Vpp. This causes the triangle to promptly reverse direction. The action is sketched in Figure 2.
![]() |
|
| Figure 2. | The signal at the A2+ (red) and A2- (green) inputs. |
This results in (fairly) accurate regulation of the tri-wave’s amplitude at a constant 1.7 Vpp. But how does that allow VCON to control oscillation frequency?
Here’s how.
The slope of the tri-wave on A1’s input pin 2 is fixed at 2.5 v/(R1C2), or 340 v/s. Therefore, the slopes of the tri-waves on A1 output pins 5 and 8 equal ±A1gain × 340 v/s.
This means the time required for those tri-waves to ramp through each 1.7-V half-cycle =

Thus, the full cycle time =

making Fosc = 100 Hz×A1gain.
A1 gain is controlled by the 0- to 2-V VC input. The VC input is internally biased to 1 V with a 14-kΩ equivalent impedance as illustrated in Figure 3.
![]() |
|
| Figure 3. | R4 works with the 14 kΩ internal Vc bias to make a 5:1 voltage divider, converting 0 to 2 V into 1±0.2 V. |
R4 works into this, making a 5:1 voltage division that converts the 0 to 2 V suggested VC excursion to the 0.8 to 1.2 V range at pin 4. Figure 4 shows the 0 dB to 30 dB gain range this translates into.
![]() |
|
| Figure 4. | VC’s 0 to 2 V antilog gain control span programs A1 pin 4 from 0.8 V to 1.2 V for 1x to 32x gain and FOSC = 100 HzA1gain = 100 Hz(5.66Vc) = 100 to 3200 Hz. |
The resulting balanced tri-wave output can make a satisfyingly loud ~300 mW warble into 8 Ω without sounding too obnoxiously raucous. A basic ~50-Ω rheostat in series with a speaker lead can, of course, make it more compatible with noise-sensitive environments. If you use this dodge, be sure to place the rheostat on the speaker side of the connections to A2.
Meanwhile, note (no pun) that the 7052 data sheet makes no promises about tempco compensation nor any other provision for precision gain programming. So neither do I. Figure 1’s utility in precision applications (e.g., music synthesis) is therefore definitely dubious.
Just in case anyone’s wondering, R5 was an afterthought intended to establish an inverting DC feedback loop from output to input to promote initial oscillation startup. This is much preferable to a deafening (and embarrassing!) silence.
References
- Cornford, Nick. "Power amplifiers that oscillate – deliberately. Part 1: A simple start."
- Cornford, Nick. "Power amplifiers that oscillate – deliberately. Part 2: A crafty conclusion."



