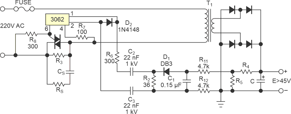
Large power supplies that operate from ac wall voltage have large input-filter capacitors. You must limit the inrush current to those capacitors. Otherwise, the supply may trip the ac circuit breaker, or you may damage the rectifier, filer chokes, or PCB (printed-circuit-board) traces. The circuit in this Design Idea inserts a current-limiting resistor in the capacitor’s charging path. It senses when the capacitor has charged to a minimum threshold voltage. It then uses a TRIAC (triode alternating current) to short the resistor. Monitoring the capacitor voltage is preferable to monitoring the input current, thus avoiding large load currents during operation that can cause inrush limiting.
This circuit uses a dynistor to detect the minimum threshold voltage across the filter capacitor. Once called a Shockley diode, a dynistor is an asymmetric thyristor with an alternating P+ and N− structure in its anode. In this break-over diode, avalanche current triggers a gateless thyristor. The unidirectional dynistor differs from the bidirectional STMicroelectronics Trisil, the Bourns TISP (thyristor-surge-protector), and the Littelfuse SIDACtor (silicon-diode- alternating-current) devices. Dynistors are somewhat rare, but you can still obtain a DB3 type with a 32 V break-over voltage. These devices sense capacitor voltages greater than 38 V. You can use PNP/NPN transistor pairs or a low-power thyristor with a zener diode to emulate a dynistor of any voltage.
A dynistor makes a 700-Hz oscillator when the capacitor reaches the threshold voltage. You can easily transmit this ac signal across an isolation boundary comprising a transformer or capacitors. If you are unsure of the isolation rating of your signal transformer, you can capacitively couple the transformer (Figure 1). If you use optional capacitors C2 and C3, their rating voltage should exceed 800 V. Power resistor R3 limits inrush current and should have a power rating greater than 2 to 10 W. Resistors with integrated thermofuses are preferable. Use the ZCD (zero-crossing detector) to synchronize R3’s shorting event with the transition of the ac voltage through 0 V. Parts such as MOC3062M zero-crossing phototriac-driver optocoupler serve this function.
![]() |
|
| Figure 1. | This circuit uses a dynistor to create a 700-Hz oscillator when the voltage on the filter capacitor reaches 32 V. |
Dynistor D1, capacitor C1, resistor R1, and transformer T2 comprise an oscillator. It begins working when the value of E exceeds the value of the dynistor’s break-over voltage. The oscillator provides current pulses greater than 20 mA, enough to trigger many types of TRIACs and consuming less than 1.5 mA dc. Because the frequency of pulses is approximately 700 Hz, transformer T2 is small. Resistor R2 limits the discharge current through dynistor D1. If the transformer has adequate dc resistance, you can omit R2. Choose a TRIAC with a gate-trigger current lower than 20 mA. You may not need the snubber network comprising RS and CS if the leakage inductance of T1 and the inductance of the ac lines are low.
![]() |
|
| Figure 2. | By using the R4/R5 voltage divider, you can use the same dynistor to sense capacitor voltages greater than 45 V. |
You can adapt the circuit for capacitor voltages greater than 45 V (Figure 2). Feed the dynistor oscillator through a voltage divider comprising R4 and R5. This divider consumes 10 to 20 mA but keeps the oscillator’s frequency close to 700 Hz. To avoid dc-current draw, you can use or simulate a higher-voltage dynistor. This circuit dispenses with the isolation transformer and uses capacitors C2 and C3. Replacing R1 in Figure 1 with R11 and R12 helps reduce current injection into earth ground and audio interference due to 700-Hz oscillations.

