News
Articles
Biblio
Circuits
Datasheets
Sites
Devices
Prices
More
News
Articles
Biblio
Datasheets
Sites
Devices
e-Newsletter Subscription
Authors
Only-Datasheet.com
About us
For Authors
Cooperation
Advertising
Contacts
ru - Русский
Search
SubSections
Analog Design
Antique
App Notes
Arduino
Audio
Auto-Audio
Automation
Automotive
Bad Prescript
Beginners
CAD & Soft
Camcorders
Cellular
Computers &
Digital
Domestic
Games
High Voltage
Interfaces
Laser
Light
MCU Usage
Measurement
Medicine
Monitors
Music
Networks
Oscillators
PCB
Platforms
Power
RC Modeling
Radio
Robots
Satellite
Security
Solar
Supply
TV
Telephone
Theory
Tools and Tec
Video
Wind Energy
Wireless
Manufacturers
Circuits
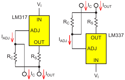
How to control amps …
How to control amps of I
OUT
with mA of I
C
using legacy voltage regulators as current regulators where I
OUT
= (V
ADJ
- I
C
R
C
)/R
S
Authors
Stephen Woodward
Main Document
Article «
Cross connect complementary current sources to reduce self-heating error
»
Description
Figure 1
File Format / Size
PDF
/
8 Kb
Document Language
English
Download PDF
Other Materials from the Main Document
Article «
Cross connect complementary current sources to reduce self-heating error
»
Figure 1. How to control amps of I
OUT
with mA of I
C
using legacy voltage regulators as current regulators where I
OUT
= (V
ADJ
- I
C
R
C
)/R
S
Figure 2. LM317 reference variation with junction temperature as seen in page 5 of LM317 datasheet
Figure 3. Cross connection reduces self-heating error because shunt regulator U2 carries most of the current, getting relatively hot, while U1, whose V
REF
is in control, stays relatively cool and accurate
Figure 4. If the 317 and 337 swap places and the diodes reverse, Figure 3's circuit can work for negative current, too
Figure 5. Boost current handling capacity with beefier diodes and more U2s
Figure 6. Negative current source circuit incorporates means for compensating component tolerances, including those of U1 and Z1 references. Note R
S
= 1.1 Ω and should be rated for more than 1 W
Subscribe e-Newsletter to Stay Informed on New Materials of Our Website!
Slices
Microcontrollers
e-Newsletter Subscription
Contacts
Privacy Policy
Change Privacy Settings