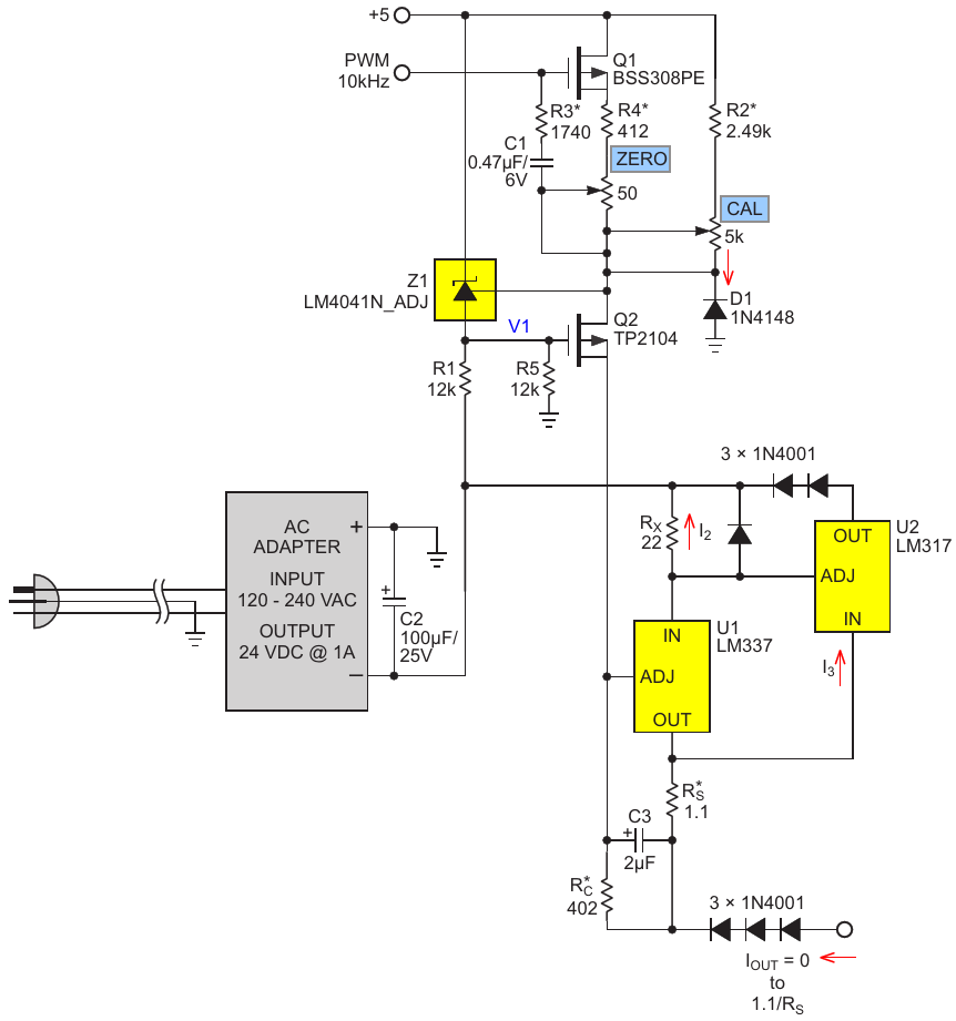
Negative current source circuit incorporates means for compensating component tolerances, including those of U1 and Z1 references. Note RS = 1.1 Ω and should be rated for more than 1 W

AuthorsStephen Woodward
Main DocumentArticle «Cross connect complementary current sources to reduce self-heating error»
DescriptionFigure 6
File Format / SizePDF / 19 Kb
Document LanguageEnglish

Negative current source circuit incorporates means for compensating component tolerances, including those of U1 and Z1 references Note R sub S /sub  = 1.1 Ω and should be rated for more than 1 W

Other Materials from the Main Document