News
Articles
Biblio
Circuits
Datasheets
Sites
Devices
Prices
More
News
Articles
Biblio
Datasheets
Sites
Devices
e-Newsletter Subscription
Authors
Only-Datasheet.com
About us
For Authors
Cooperation
Advertising
Contacts
ru - Русский
Search
SubSections
Analog Design
Antique
App Notes
Arduino
Audio
Auto-Audio
Automation
Automotive
Bad Prescript
Beginners
CAD & Soft
Camcorders
Cellular
Computers &
Digital
Domestic
Games
High Voltage
Interfaces
Laser
Light
MCU Usage
Measurement
Medicine
Monitors
Music
Networks
Oscillators
PCB
Platforms
Power
RC Modeling
Radio
Robots
Satellite
Security
Solar
Supply
TV
Telephone
Theory
Tools and Tec
Video
Wind Energy
Wireless
Manufacturers
Circuits
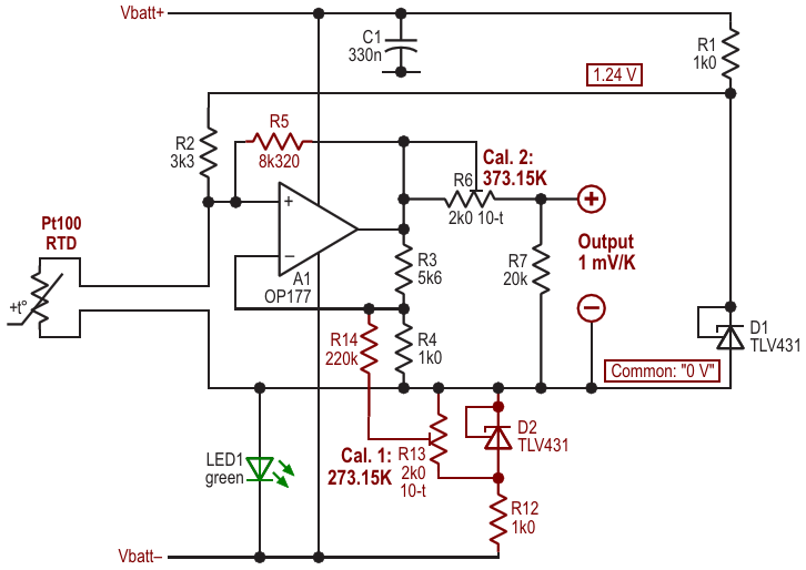
A small negative offset …
A small negative offset allows the basic circuit to give an output directly proportional to absolute temperature
Authors
Nick Cornford
Main Document
Article «
Newer, shinier DMM RTDs. Part 2
»
Description
Figure 5
File Format / Size
PDF
/
26 Kb
Document Language
English
Download PDF
Other Materials from the Main Document
Article «
Newer, shinier DMM RTDs. Part 2
»
Figure 1. Using a precision op-amp lets us set the output reference level with a passive network because thermal drifts and mismatches are no longer a problem. LED1 acts both as a rail-splitter and a power indicator, while LED2 gives a simple low-battery warning. T
Figure 2. Adding a biasing network to A1 allows its output to be at 0 mV (common) when sensing 0 °C, and to swing negative for lower temperatures
Figure 3. Plotting the errors for various values of R5 - the positive feedback resistor - shows that we can optimize performance for minimal errors around 0-100 °C (magenta) or accept a wider error band over a greater temperature range. The red curve is within
Figure 4. Changing three components gives an output of 1 mV/°Fahrenheit
Figure 5. A small negative offset allows the basic circuit to give an output directly proportional to absolute temperature
Figure 6. Stripping out all the frills and fancies leaves a basic circuit that is ideal for running off split rails and compatible with most ADCs
Figure 7. Referring the output from the amplifying stage to either a positive reference or to common allows the indication to be switched between Celsius and Kelvin
Subscribe e-Newsletter to Stay Informed on New Materials of Our Website!
Slices
Microcontrollers
e-Newsletter Subscription
Contacts
Privacy Policy
Change Privacy Settings