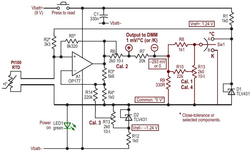
Referring the output from the amplifying stage to either a positive reference or to common allows the indication to be switched between Celsius and Kelvin

AuthorsNick Cornford
Main DocumentArticle «Newer, shinier DMM RTDs. Part 2»
DescriptionFigure 7
File Format / SizePDF / 30 Kb
Document LanguageEnglish

Referring the output from the amplifying stage to either a positive reference or to common allows the indication to be switched between Celsius and Kelvin

Other Materials from the Main Document