An important figure of merit for all precision constant current sources is their active impedance. Which is to say, just how “constant” is their output held against changes in applied voltage? Frequent and expert Design Idea (DI) commentator Ashutosh Sapre was kind enough to measure this parameter for a design of mine and share his results. The circuit, applied as a 4 to 20 mA current mirror, is shown in Figure 1 and discussed in “Combine two TL431 regulators to make versatile current mirror” (Ref. 1).
![]() |
|
| Figure 1. | A 4 to 20 mA current mirror with poor active impedance. |
Said Ashutosh:
“I tried the fig 2 circuit for 4-20 mA mirroring, with R1 and R2 of 100E, and using a TL431 (2.5 V). It worked quite well. One issue I found was that the output impedance (di/dv) was quite low; there was a change of 40 µA over a supply swing of 20 V (if I remember correctly), not linear with supply voltage change. It is possibly due to the 2.5 V reference voltage modulation with cathode voltage swing. It could be compensated for, but some error will remain due to the non-linearity.”
His observation and analysis were both absolutely correct. Table 6.6 in the TL431 datasheet reveals a maximum reference-voltage error of up to 2 mV per volt of cathode-to-anode voltage swing, consistent with the mediocre 20 V/40 µA = 500k active impedance he observed.
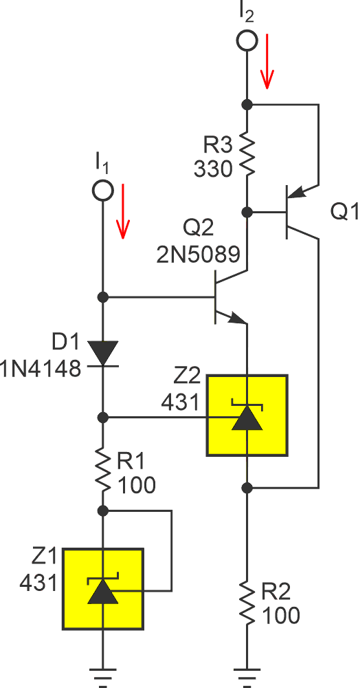
Fortunately, a simple and effective remedy is available and waiting in the pages of the common cookbook of current mirror circuits: the cascode. Figure 2 shows how it can be added (as D1 + Q2) to Figure 1.
![]() |
|
| Figure 2. | D1/Q2 cascode reduces reference modulation error, improving active impedance by orders of magnitude. |
The effect of the added parts is to isolate Z1’s cathode/anode voltage from voltage variation at the I2 node, thus holding the cathode/reference differential near zero and constant to within millivolts.
The resultant orders of magnitude reduction of reference modulation should produce a proportional increase in active impedance.
Reference
- Woodward, Stephen. "Combine two TL431 regulators to make versatile current mirror."

