If your favorite tool is a hammer, every problem will look like a nail.
Abraham Maslow
Given how often I tinker with the LM555 and LMC555 analog timers, Maslow might have written that famous aphorism specifically for me. And it. Well, here I go again. Bang bang.
Figure 1’s circuit morphs the versatile 555 into a circuit that’s quite different from its usual role as an analog oscillator or timer. Here it’s combined with an NTC (negative tempco) thermistor, and one (or optionally two) resistors to make a resistor-programmed ON/OFF thermostat. It’s easily configured for heating or cooling.
![]() |
|
| Figure 1. | Basic bang bang heating configuration. Setpoint thermistor resistance = RB/2. Optional RH sets desired temperature hysteresis. Output rated at up to 15 volts and 300 mA = 4.5 W. |
One of the secrets (or at least scantily documented) features of the 555 is what happens if you tie Threshold (pin 6) to VDD as shown in Figure 1. What happens is Trigger (pin 2) then becomes an inverting analog comparator input that drives Output (3) and Discharge (7) high if Trigger < VDD/3, and low if Trigger > VDD/3.
When you combine that action with an NTC thermistor and bias resistor RB as shown, presto! You get a simple but practical thermostat. It turns power (and a substantial amount of it: up to 15 V and 300 mA) ON to the load (e.g., a resistive heater) if the thermistor’s temperature is cooler than the setpoint (thermistor resistance > RB/2). Power goes OFF when the temperature is warmer (thermistor < RB/2).
But wait, there’s more. Because accurate thermostatic action depends only on resistor ratios rather than absolute voltages, V+ needn’t be regulated. In fact, if the load isn’t bothered by ripple (e.g., a resistor heater certainly won’t care), it doesn’t even need to be filtered!
Furthermore, if you swap the positions of the thermistor and resistor as shown in Figure 2, and connect a cooling fan (or perhaps a thermoelectric cooler), the temperature regulation inverts. It will now maintain a constant maximum instead of a minimum temperature. If the output load is inductive (e.g., a fan motor), don’t worry about possible inductive transients. The LM555 output pin includes its own kickback protection.
![]() |
|
| Figure 2. | Cooling configuration: Setpoint thermistor resistance = 2RB. |
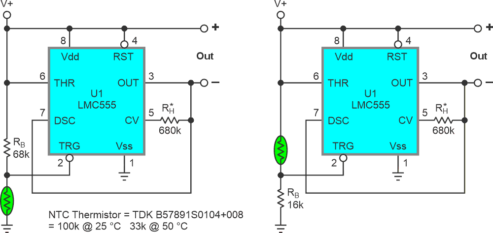
If hysteresis (T) is required, for typical NTC tempcos (~4 %/°C), an easy (if approximate) rule of thumb value for RH = 680k/T°C.
![]() |
|
| Figure 3. | Typical configurations for 50 °C setpoint. Heating (left), Cooling (right) with ~1° hysteresis. |


