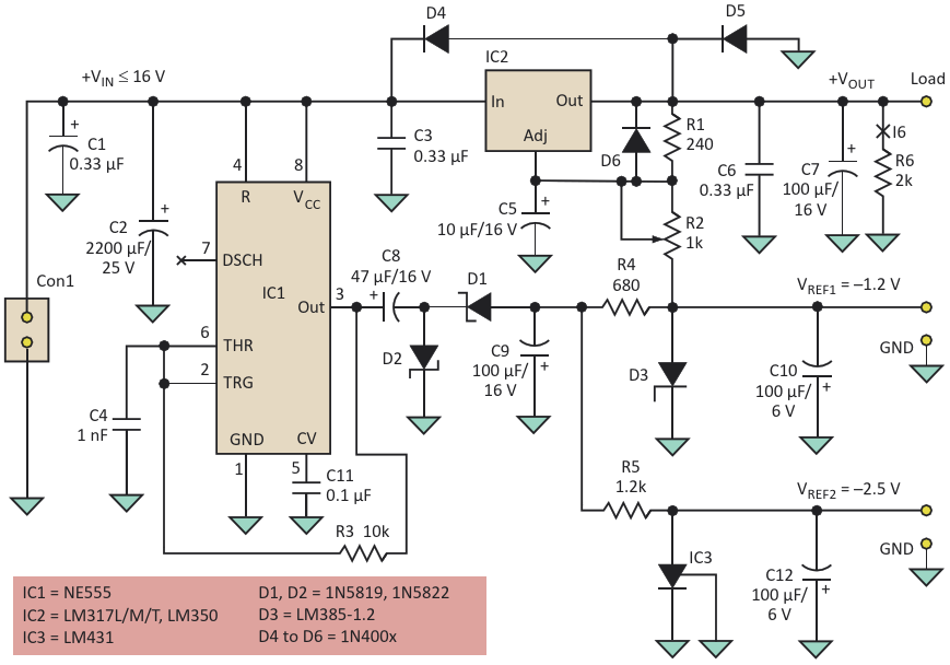
For situations where the supply rail is positive and limited, a passive approach using resistors is an alternative to the active techniques from Figure 1

AuthorsPetre Petrov
Main DocumentArticle «Drive LDOs To 0-V Output With Single Supply»
DescriptionFigure 2
File Format / SizePDF / 91 Kb
Document LanguageEnglish

For situations where the supply rail is positive and limited, a passive approach using resistors is an alternative to the active techniques from Figure 1

Other Materials from the Main Document