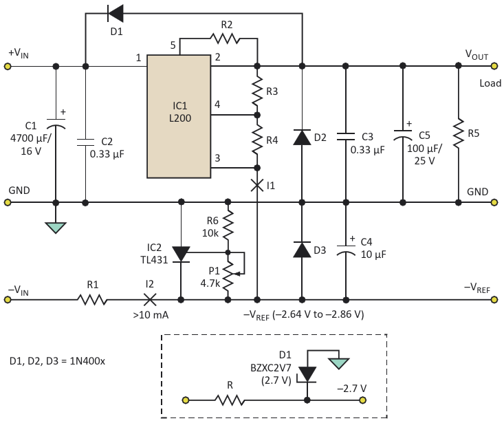
For adjustable regulators such as the L200, a shunt regulator acts as an active voltage reducer while a potentiometer allows careful adjustment to the desired voltage value

AuthorsPetre Petrov
Main DocumentArticle «Drive LDOs To 0-V Output With Single Supply»
DescriptionFigure 3
File Format / SizePDF / 35 Kb
Document LanguageEnglish

For adjustable regulators such as the L200, a shunt regulator acts as an active voltage reducer while a potentiometer allows careful adjustment to the desired voltage value

Other Materials from the Main Document