Frequent contributor R. Jayapal recently shared an interesting Design Idea (DI) for power supply control and sequencing in MCU-based applications that combine analog and digital circuitry: “Short push, long push for sequential operation of multiple power supplies” (Ref, 1).
The application becomes challenging when there’s a requirement to have the digital side powered up and stable for a programmable interval (typically approximately a second or two) before the analog comes online.
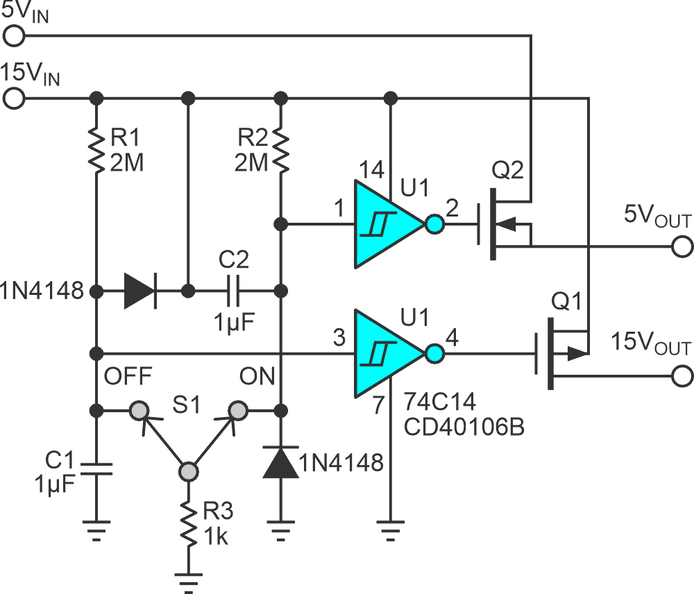
Since Jayapal had already published a fine digital solution to the problem, I’ve taken the liberty of attempting an (almost painfully) simple analog version using an SPDT switch for ON/OFF control and RC time constants, and Schmidt triggers for sequencing. Figure 1 shows how it works.
![]() |
|
| Figure 1. | Simple analog supply sequencing accomplished using an SPDT switch for ON/OFF control and RC time constants, and Schmidt triggers for sequencing. |
Switching action begins with S1 in the OFF position and both C1 and C2 timing caps discharged. This holds U1 pin 1 at 15 V and pin 3 at 0 V. The latter holds enhancement-mode PFET Q1’s gate at 15 V, so both the transistor and the 15-Vout rail are OFF. Meanwhile, the former holds NFET Q2’s gate at zero and therefore Q2 and the 5-Vout rail are likewise OFF. No power flows to the connected loads.
Figure 2 shows what happens when S1 is flipped to ON.
![]() |
|
| Figure 2. | Power sequence timing when S1 is flipped to ON, connecting C2 near ground through R3. |
Moving S1 from OFF to ON connects C2 near ground through R3, charging it to the Schmidt trigger low-going threshold in about R3C2 = 1 ms. This reverses U1 pin 2 to 15 V, placing a net forward bias of 10 V on NFET Q2, turning on Q2, the 5-Vout rail, and connected loads. Thus, they will remain as long as S1 stays ON.
Meanwhile, back at the ranch, the reset of C1 has been released, allowing it to begin charging through R1. Nothing much else happens until it reaches U1’s ~10-V threshold, which requires roughly
T1 = ln(3)R1C1 = 2.2 seconds
for the component values shown. Of course, almost any desired interval can be chosen with different values. When R1C1 times out, U1pin4 snaps low, PFET Q1 turns ON, and 15-Vout goes live. Turn ON sequencing is therefore complete.
The right side of Figure 2 shows what happens when S1 is flipped to OFF.
Firstly, C1 is promptly discharged through R3, turning off Q1 and 15-Vout, putting it and whatever it powers to sleep. Then C2 begins ramping from near zero to 15 V, taking
T2 = ln(3)R2C2 = 2.2 seconds
to get to U1’s threshold. When it completes the trip, pin 2 goes low, turning Q2 and 5-Vout OFF. Turn OFF sequencing is therefore complete.
Marginal details of the design include the two 4148 diodes whose purpose is to make the sequencer’s response to losing and regaining the input rail voltage orderly, and to do so regardless of whether S1 is ON or OFF when/if they happen. Note that MOSFETs should be chosen for adequate current handling capacities. Note that since Q1 has 15 V of gate/source drive and Q2 gets 10 V, neither needs to be a sensitive logic-level device.
Figure 3 shows some alternative implementation possibilities for U1’s triggers in case using a hextuple device with 4 sections unused seems inconvenient or wasteful.
![]() |
|
| Figure 3. | Alternative Schmidt trigger possibilities. |
Reference
- Ramalingam, Jayapal. "Short push, long push for sequential operation of multiple power supplies."


