Circuits such as the design described here implement useful tools for a diversity of calibration and testing applications
A two-wire loop current generator is a useful tool for the testing, calibration and commissioning of current-to-pressure (I/P) converters connected with control valves, actuators, etc. in process industries. Such product can also help calibrate the analog input modules of distributed control systems (DCSs) and programmable logic controllers (PLCs) by simulating process signals.
In these and other applications, it is advantageous to generate a loop current which is linearly variable for precisely setting the desired current. A Design Idea published in EDN (Ref. 1), although compact and otherwise excellent, does not support linearly variable current, since the output current relationship is IO = 1.24/R1. R1 is adjusted to vary the output current, but since it is in the denominator of the equation, the resultant current variation is not linear.
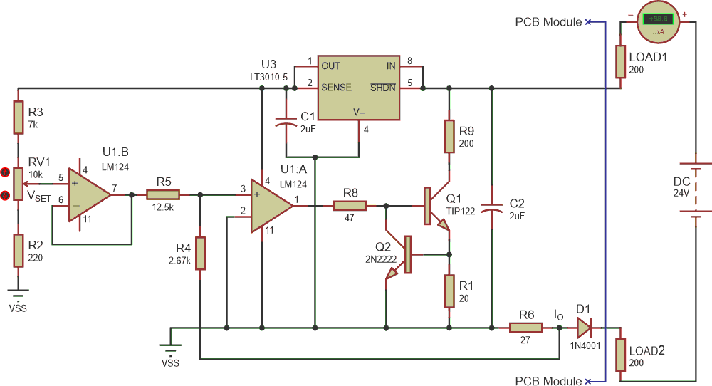
Figure 1 describes a circuit where the variation of loop current is linear. Here, the loop current is directly proportional to the voltage set by potentiometer RV1. Moreover, this current can service a source or sink load up to 500 ohms without need for recalibration. These two requirements are essential for a loop current generator in process industries.
![]() |
|
| Figure 1. | With this linearly adjustable two-wire current source, RV1 is adjusted to set the current, and either LOAD1 (source) or LOAD2 (sink) can be connected. |
How does the circuit work? First connect a 24 V DC supply, a DC ammeter and a load resistor – say, 200 ohms – at the source or sink side. In field applications, this portion is built into the I/P converter, DCS or PLC.
Two currents exist at pin 3 of U1A:
- I span =

- Through R4 =

The first current minus the second current = 0, as U1A is an operational amplifier.
IO is the loop current. Hence

After rearranging,

Substituting the values, R4/R6 = 99. Hence,

Thus, IO is directly proportional to VSET which is adjustable linearly by RV1. A multiturn potentiometer selected for RV1 will enable smooth and precise adjustment.
Other comments, in closing:
- U3 generates 5 V DC.
- Q1 and U1A adjust the loop current IO proportional to VSET.
- R1 and Q2 set the current limit for IO at approximately 30 mA for safety reasons.
- The loop current is settable from 0.5 mA to 23.5 mA, which is sufficient for this application.
- For different current settings, select R3, R2 and R5 as per the equation given earlier for IO.
- And Q1 requires a heat sink.
Reference
- Woodward, Stephen "Two-wire precision current source with wide current range."
