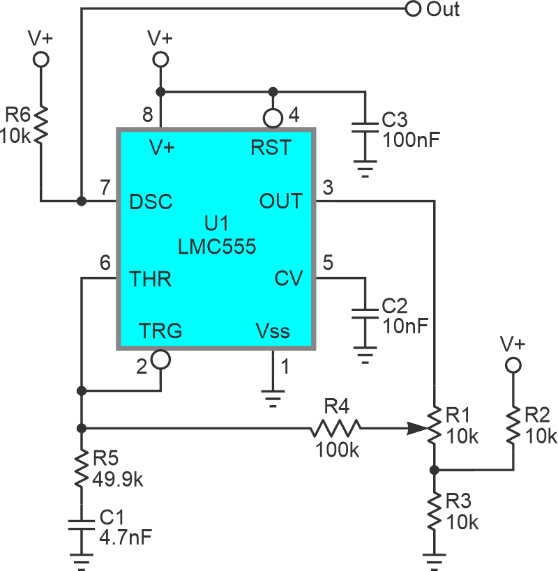
The versatility of the venerable LMC555 CMOS analog timer is so well known it’s virtually a cliche, but sometimes it can still surprise us. The circuit in Figure 1 is an example. In it a single linear pot in a simple RC network sets the frequency of 555 square wave oscillation over a greater than 10 Hz to 100 kHz range, exceeding a 10,000:1 four decade, thirteen octave ratio. Here’s how it works.
![]() |
|
| Figure 1. | R1 sets U1 frequency from < 10 Hz to > 100 kHz. |
Potentiometer R1 provides variable attenuation of U1’s 0 to V+ peak-to-peak square wave output to the R4R5C1 divider/integrator. The result is a sum of an abbreviated timing ramp component developed by C1 sitting on top of an attenuated square wave component developed by R5. This composite waveshape is input to the Trigger and Threshold pins of U1, resulting in the frequency vs R1 position function plotted on Figure 2′s semi-log graph.
![]() |
|
| Figure 2. | U1 oscillation range vs R1 setting is so wide it needs a log scale to accommodate it. |
Curvature of the function does get pretty radical as R1 approaches its limits of travel. Nevertheless, log conformity is fairly decent over the middle 10% to 90% of the pot’s travel and the resulting 2 decades of frequency range. This is sketched in red in Figure 3.
![]() |
|
| Figure 3. | Reasonably good log conformity is seen over mid-80% of R1’s travel. |
Of course, as R1 is dialed to near its limits, frequency precision (or lack of it) becomes very sensitive to production tolerances in U1’s internal voltage divider network and those of the circuits external resistors.
This is why U1’s frequency output is taken from pin 7 (Discharge) instead of pin 3 (Output) to at least minimize the effects of loading from making further contributions to instability.
Nevertheless, the strong suit of this design is definitely its dynamic range. Precision? Not so much.


